EasyManua.ls Logo

PowerPac MCE400 - Page 49

Default Icon
49 pages
Print Icon
To Previous Page IconTo Previous Page
To Previous Page IconTo Previous Page
Loading...
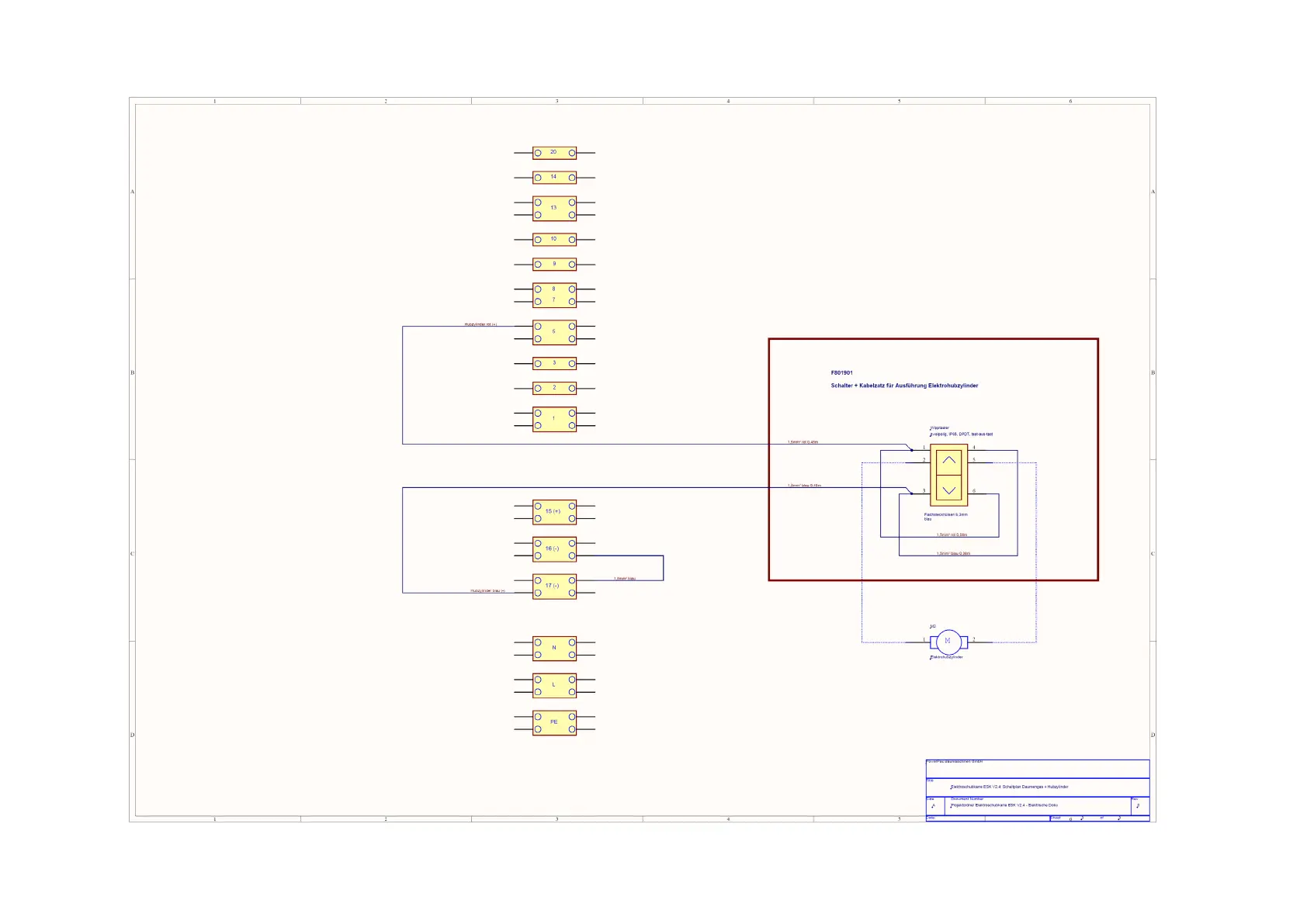
[The views are only meant for illustration: parts and machines can deviate.]
page 49 von 49 Manual/Spare parts list Multi-Dumper MCE400 modified: 06.2021