EasyManua.ls Logo

Protec OPTIMAX 2010 NDT - Schematics

Protec OPTIMAX 2010 NDT
58 pages
Print Icon
To Next Page IconTo Next Page
To Next Page IconTo Next Page
To Previous Page IconTo Previous Page
To Previous Page IconTo Previous Page
Loading...
OPTIMAX
2010 NDT
User Manual
516
0
-
0
-
PROTEC GmbH & Co. KG, In den Dorfwiesen 14, 71720 Oberstenfeld, Germany
47
von
58
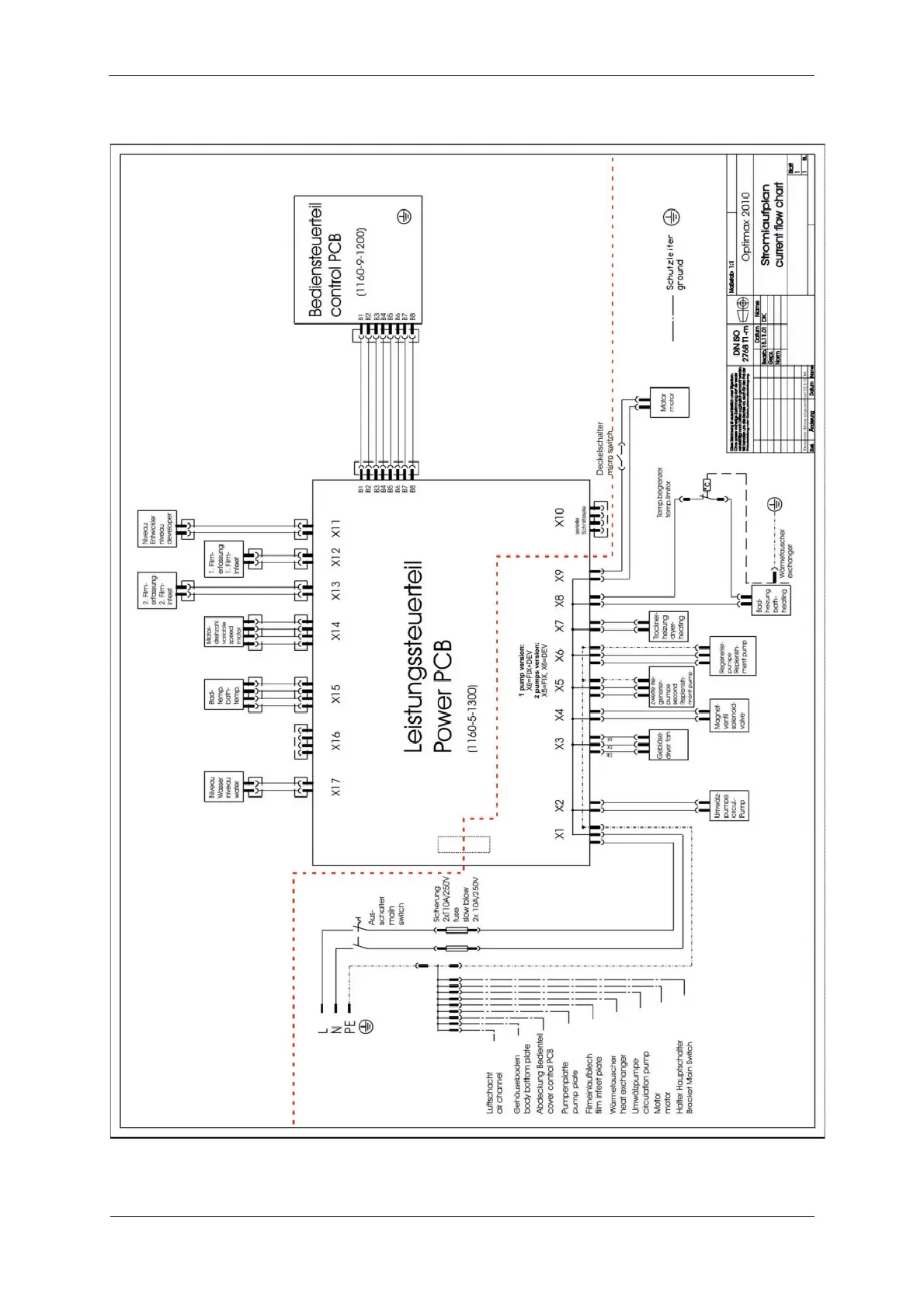
8.3 Schematics

Table of Contents

Related product manuals