EasyManua.ls Logo

Renesas RH850

Renesas RH850
67 pages
To Next Page IconTo Next Page
To Next Page IconTo Next Page
To Previous Page IconTo Previous Page
To Previous Page IconTo Previous Page
Loading...
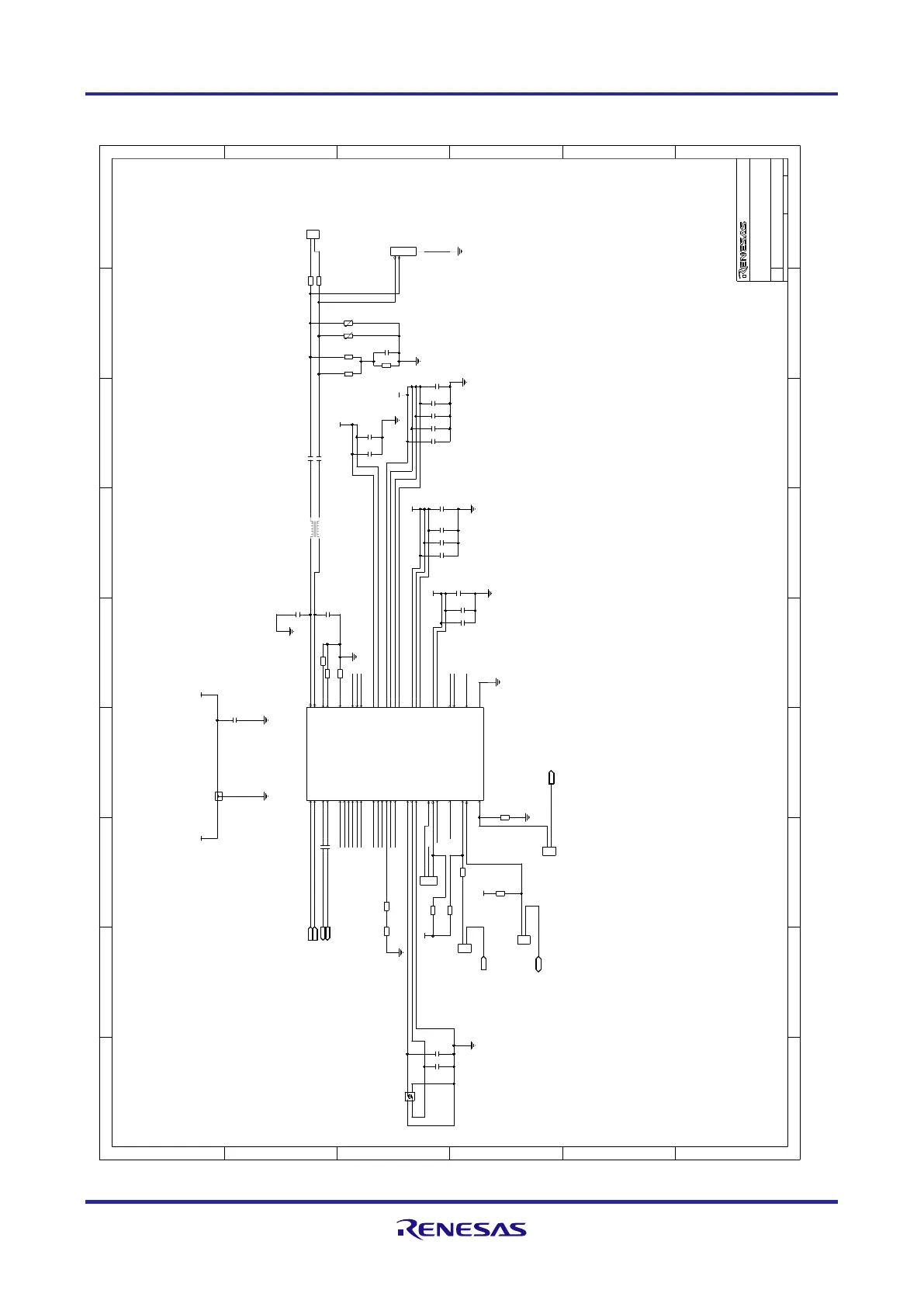
RH850/U2A 292pin 11. Schematics
R20UT4970ED0101 Rev.1.01 Page 62 of 67
July 08, 2022
11.5 Page 5
100nF capacitors place close to the cpu pins
IHH ; VLPR ; VLPF and WAKE_IN not connect
Not used low power signal detect
Internal regulators used for power supply
Tue Jan 26 12:17:39 202
1 PAGE 5 OF 6
CR-5 : @RH850_U2AX_292PIN_PB_T1_V1_LIB.RH850_U2AX_292PIN_PB_T1_V1(SCH_1):PAGE5
1.00
D018037_04
rh850_u2a_292pin_pb_t1_v2
Electronics Europe GmbH
0
0
100V
100V
P3V3_F
100n
100K
4700p
1K0
1K0
AE5002
100n
6p 6p
1K5
1K5
3.3V
P3V3_F
33
25.000 MHz
P3V3_F
3.3V
4K7
4K7
4K7
100n
100n
10u
100n 100n 100n
3.3V
P3V3
NFM18PC225B1A3
10u
P3V3_F
3.3V
4k99
49.9
DNF/DNB
49.9
DNF/DNB
100p
DNF/DNB
DNF/DNB
100p
3.3V
P3V3_F
10u
10u
VDD09
0.9V
100n
100n 100n
100n 100n 100n
VDD18
1.8V
3.3V
9-2304372-1
DO NOT FIT / TO DELIVER WITH THE BOARD
header 2way pluggable
DO NOT FIT / TO DELIVER WITH THE BOARD
DO NOT FIT / TO DELIVER WITH THE BOARDDO NOT FIT / TO DELIVER WITH THE BOARD
88Q2112-A2
4.7n
4.7n
R84
R83
CN17
C49
C46
C72
C71
C70
C65
JP20
JP17
JP18
CN20
C61
C60
CN6
C48
C47
R40
R39
R81
R80
R82
R38
JP19
C51 C52
C53
C57 C58C54 C55
VA2VA1
C35
C34C33C32
C40
R36
R37R35
FC1
FIL1
C15
C11
R25
R20
R24
XTAL1
IC2
6B1 2D26B6 1C7
2D36B1 1C7
1C1
1C1
1C1
1C1
1C3 2A2
SIN
SIP
MDIN_cn
MDIP_cn
MDIN_c
MDIP_cMDIP_f
MDIN_f
P3<7>
P3<6>
RESETN
NC
MDIP
MDIN
NC
NC
NC
NC
NC
NC
NC
NC
NC
NC
NC
NC
NC
NC
MDC
MDIO
NC
NC
NC
NC
NC
XTAL_OUT
XTAL_IN
AP0<8>
RXD2
RX_DATAP SOP
RX_DATAN SON
2
1
2
1
2
1
2
1
3
2
1
2
1
21
1 3
2
4
32
1
4 3
21 10
12
44
11
46
47
40
24
13
14
30
29
28
27
25
26
48
31
32
34
35
18
19
20
21
23
22
1
36
4
39
5
38
41
37
45
2
3
42
49
16
43
17
6
15
33
9
7
8
GND[5..0]
2
1
2
1
2
1
2
1
3
2
1
2
1
BI
IN
OUT
2
1
IN
IN
OUT
OUT
mar_88q2112
VDDO[0]
XTAL_IN
XTAL_OUT
EPAD
TSTPT
VLPF
VLPR
INH
WAKE_IN
DVDD[1]
GPIO
LED
VDDO[1]
MDIO
MDC
INTN
RESETN
SIN
SIP
AVDD18[1]
SON
SOP
TXD[3]
TXD[2]
TXD[1]
TXD[0]
TXC
TXCLK
RXCLK
RXC
RXD[0]
RXD[1]
RXD[2]
RXD[3]
DVDD[0]
DVDD_OUT
AVDD18_IN
VDD18_OUT
VDD33[REG_IN]
VSSC
AVDD18[0]
ATN
ATP
AVDD33
MDIN
MDIP
HSDACN
HSDACP
RSET
These intangible goods are not subject to Annex I of common Dual-Use list (428/2009) in its current version.
Size Document Number
A2
Title
Date:
9
8
765
43
21
987654321
A
B
C
D
E
F
A
B
C
D
E
F

Table of Contents

Related product manuals