EasyManua.ls Logo

Saeco Classic - Control Panel (Royal Professional Rapid Steam; Royal Coffeebar)

Saeco Classic
143 pages
Print Icon
To Next Page IconTo Next Page
To Next Page IconTo Next Page
To Previous Page IconTo Previous Page
To Previous Page IconTo Previous Page
Loading...
4. FUNCTION/TIMING ROYAL
Page 18/22 REV.4 SEPT.2003 Saeco International Group
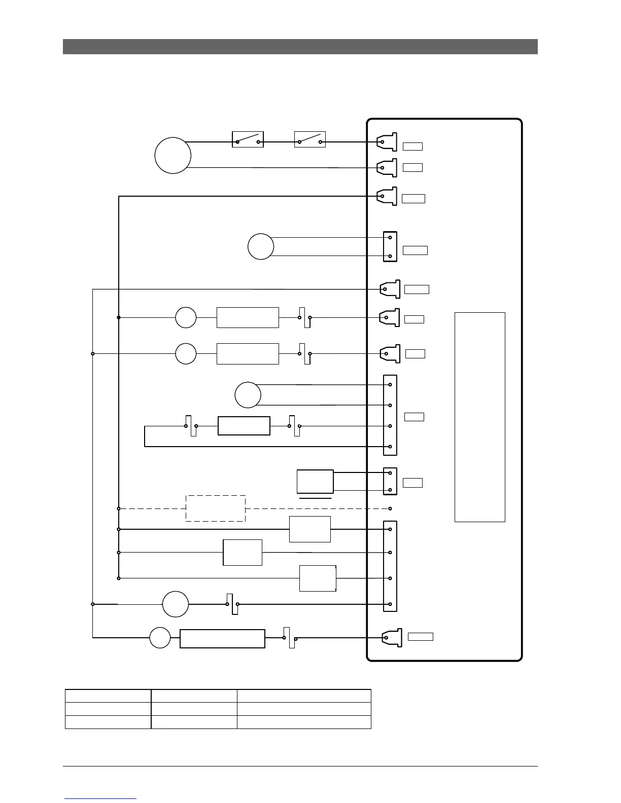
2.4.2 Control panel (Royal Professional Rapid Steam / Royal Coffeebar)
Microfuse F1
230 V~ / 32mAT Control
Microfuse F2
230 V~ / 8AT Pipe heating
Microfuse F3
230 V~ / 8AT Instantaneous water heater
M2
Tassen-
wärmer
Durchlauferh.
System 1
TS
Dosier-
magnet
M1
Mahlwerk-
motor
Getriebemotor
JP3
J 2
J 1
JP15
JP17
JP9
JP5
JP7
N-Filt
Tür-
schalter
Haupt-
schalter
TSI-
Tassenwärmer
TSI-
Tassenwärmer
Thermostat
Durchlauferh.
JP2
JP16
Zusatzheiz.
P
E-Vent.
Dampf
E-Vent.
Heissw.
E-Vent.
Cappucc.
Rohrheizung
System 2
TS
Pumpe-
System 1
TSI-Pumpe
TSI-
Zusatzheiz.
Thermostat
Zusatzheiz.
Thermostat
Rohrheizung
TSI-
Durchlauferh.
TSI-
Rohrheizung
TS
Leistungsplatine
E-Vent. FWA
Nur Coffeebar
Door
switch
Main
switch
T-fuse
Boiler 1
Thermostat
Boiler 1
Boiler 1
T
-
fuse
Cup warmer
T-fuse
Cup warmer
Gear motor
Cup warmer
Dosing
magnet
T
-
fuse
Suppl. heating
Grinder
motor
T-fuse - Pump 1
Thermostat
Boiler 2
Boiler 2
T-fuse
Boiler 2
Supplementary heating
Pump
Thermostat
Suppl. heating
E-valve
Cappucc
E-valve
H
-
water
E-valve
steam
Inlet valve
only Coffeebar

Table of Contents

Related product manuals