EasyManua.ls Logo

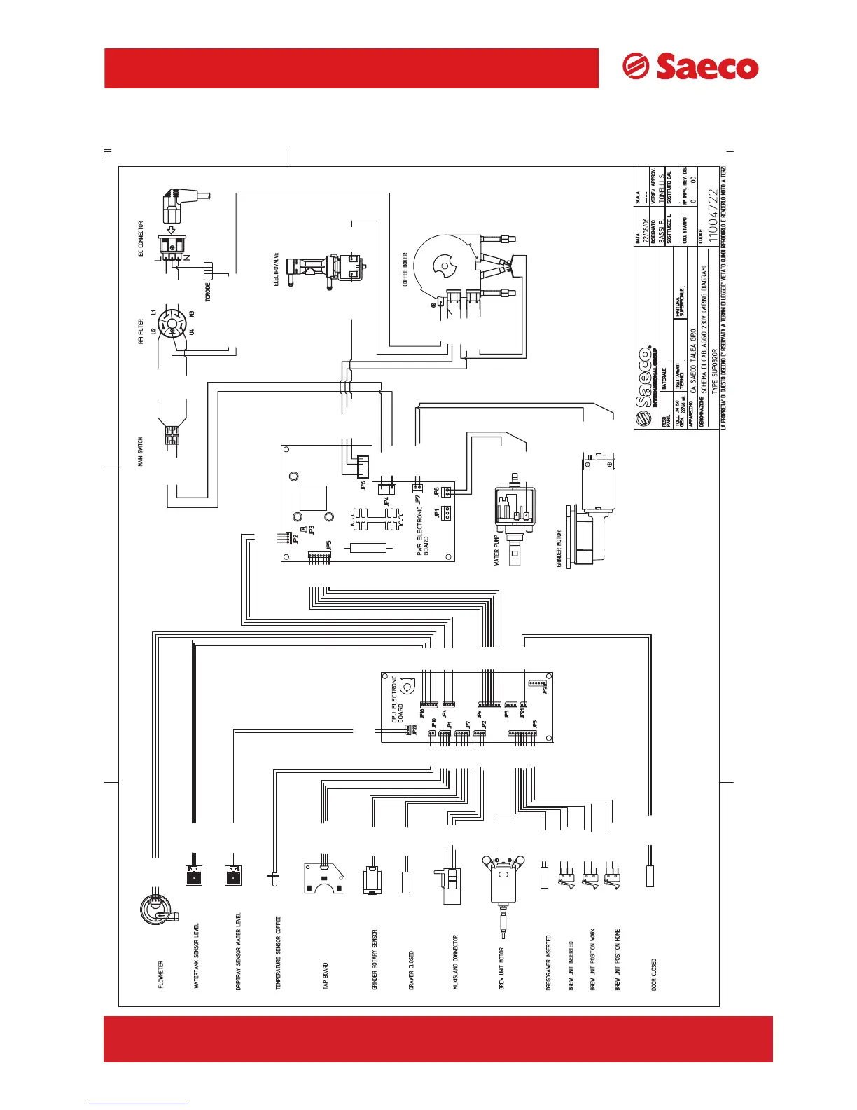
Saeco Talea Touch - Talea Giro Wiring Diagram

Saeco Talea Touch
60 pages
Print Icon
To Next Page IconTo Next Page
To Next Page IconTo Next Page
To Previous Page IconTo Previous Page
To Previous Page IconTo Previous Page
Loading...
Ideas with Passion
Talea Giro
4/5
TALEA Section 04
REV00 - August 06
BLACK
BLACK
BLACK
BLACK
WHITE
BLUE
BLACK
GREEN
RED
BLACK
WHITE
GREEN
RED
BLACK
YELLOW
BLACK
BLACK
BLACK
YELLOW
RED
WHITE
BLACK
RED
BLACK
WHITE
GREEN
BLUE
BLACK
BLACK
GREEN
BLACK
BLACK
BLACK
BLACK
BLUE
WHITE
YELLOW
BLACK
BLACK
BLUE
BLUE
YELLOW-GREEN
Y-
G
BLACK
BLACK
BLACK
BLACK
BLACK
BLACK
BLACK
BLACK
BLACK
BLACK
RED
RED
BLACK
BLACK
BLACK
BLACK
BLACK
BLACK
BLACK
BLACK
BLACK
BLACK
BLACK
BLACK
BLACK
BLACK
BLACK
BLACK
BLACK
BLACK
BLACK
BLACK
BLACK
BLACK
BLACK
BLACK
BLACK
BLACK
BLACK
BLACK
BLACK
BLACK
BLACK
BLACK
BLACK
BLACK
BLACK
BLACK
BLACK
BLACK
BLAC
K
BLACK
BLUE
YELLOW-GREEN
BLACK
BLUE
BLACK
YELLOW
YELLOW
BLACK
BLACK
WHITE
BLUE
BLUE
BLUE
BLUE
BLACK
BLACK

Table of Contents

Other manuals for Saeco Talea Touch

Related product manuals