EasyManua.ls Logo

Sanyo PLC-XE32

Sanyo PLC-XE32
96 pages
To Next Page IconTo Next Page
To Next Page IconTo Next Page
To Previous Page IconTo Previous Page
To Previous Page IconTo Previous Page
Loading...
-41-
IC301
SCAN
CONVERTER
SYSTEM
CONTROL
IC401
LCD
DRIVER
&
GAMMA
CORRECTION
<L3E07072>
IC501
B-D/A
S&H
<L3E06100>
B-LCD
PANEL
G-LCD
PANEL
R-LCD
PANEL
PC INPUT1
[RGB]
[COMPONENT]
[S-VIDEO]
MONITOR
OUTPUT
[RGB]
PC
IC5001
AUDIO CONTROL
<NJW1141>
IC5031
AUDIO OUTPIT
<LM4889>
OUTPUT
CONTROL
POART
R/C
IC801
FLASH ROM
VIDEO
AUDIO
DHS,DVS,DCLK
DB[0-7]
DG[0-7]
DR[0-7]
A[1-23]
D[0-15]
288,206,204
142,143,78
331,161
6,3
6,3
21,10 5,8
10
10,12
214
124,388
253,66
TXD/RXD
TXD1/RXD1
R/C
IRRCVR0
4,27
1,30
9,22
4
82
260
258
265
264
262
2,5
2,5
13
7,13
SP901
SPEAKER
L/R
VIDEO
L/R
L/R
RGB,H/V
RGB,H/V
TPB1
B
G
R
HS, VS
HS2, VS2
IC531
G-D/A
S&H
<L3E06100>
IC561
R-D/A
S&H
<L3E06100>
IC3801
RS232C DRIVER
<SP232>
IC891
INVERTER
TPG1
TPR1
Q1003
Q2031
R
G
B
S_CHROMA
S_Y
VIDEO
Q1004
Q1006
Q4001
Q4002
IC4001
RGB-BUFFER
IC4071
SYNC-BUFFER
IC5302
SYNC-BUFFER
IC5303
SYNC-BUFFER
RGB
PC INPUT2
[RGB]
172
78
258
Q1003
R2
G2
B2
Q1004
Q1006
RGB
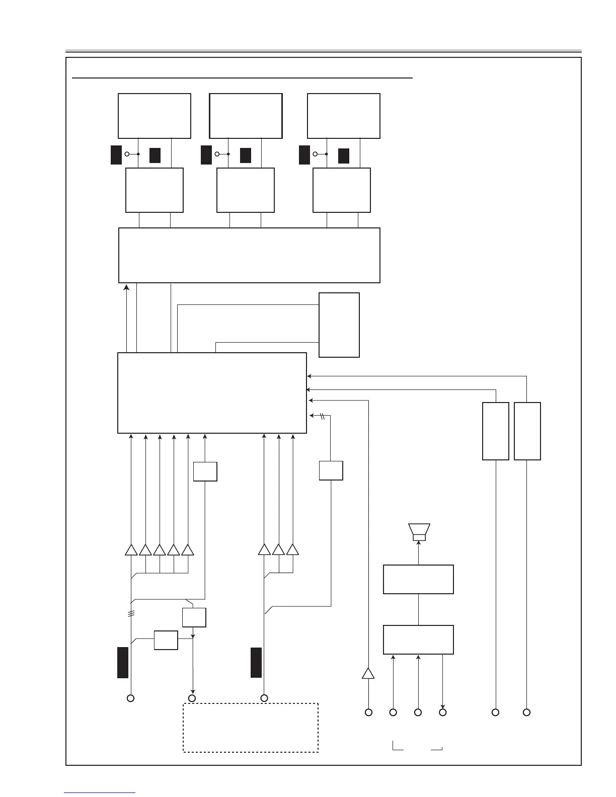
Chassis over view
Chassis Block Diagrams

Table of Contents

Other manuals for Sanyo PLC-XE32

Related product manuals