EasyManua.ls Logo

Sanyo PLC-XE32

Sanyo PLC-XE32
96 pages
To Next Page IconTo Next Page
To Next Page IconTo Next Page
To Previous Page IconTo Previous Page
To Previous Page IconTo Previous Page
Loading...
-44-
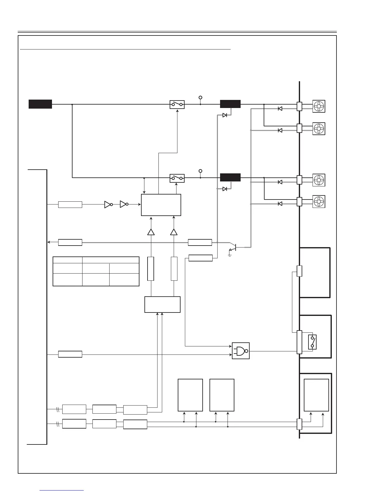
Chassis Block Diagrams
Q3601
D3621
D3622
SW901
MSW
R/C
LAMP
BALLAST
BOARD
K6L
K6M
FN904
FN903
1
2
1
2
D3627
K8N
K6J
FN901
FN902
1
2
1
2
1
2 12 1
S15.5V FANA
FANB
Q7812
TPFANA
Q7813
Q7801
5
13
2
8109
IC7811
<FA7703>
Q7862
Q7864
Q7811
P_FAIL
FAN_SW1
D3613
D3614
D3626
IC8821
TEMP.
SENSOR1
<LM76CH>
2 1
IC8811
TEMP.
SENSOR2
<LM76CH>
IC8831
TEMP.
SENSOR3
<LM76CH>
MAIN BOARD
IC301
SYSTEM CONTROL
FAN_CON_B
FAN_CON_A
Power-On:H
IC3531
D/A
<M62398>
IC4891
NAND
13
1
2
4
12
32
215
285
284,211
SCL1
SDA1
SCL1_S5
SDA1_S5
IC1302
208,290
SCL2
SDA2
SCL2_5
SDA2_5
IC1303
Power Error: On
P_Fail: H
SIGNAL/MODE
POWER-ON STAND-BY
H L
NORMAL ERROR
H L
FAN_SW1
P_FAIL
P_FAIL
FAN_ERR
TPFANB
K8S
K8H
111
K8D
3
5
6
1
1
BLAST_AC
Fan control circuit

Table of Contents

Other manuals for Sanyo PLC-XE32

Related product manuals