EasyManua.ls Logo

Sharp AR-M207 - Page 128

Sharp AR-M207
134 pages
Print Icon
To Next Page IconTo Next Page
To Next Page IconTo Next Page
To Previous Page IconTo Previous Page
To Previous Page IconTo Previous Page
Loading...
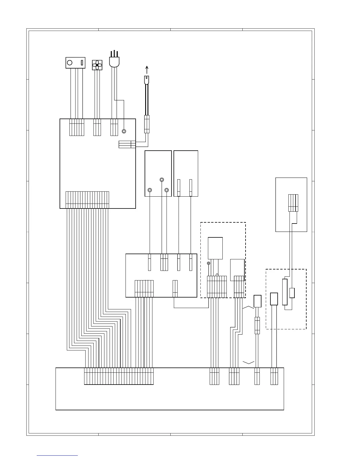
AR-M207 M165 M162 ELECTRICAL SECTION 13-11
Actual wiring diagram 4/7
8 7
6 5 24 3 1
A
B
C
D
8
7 6 5 24 3 1
A
B
C
D
MCU PWB
1
2
3
LIVE
NEUTRAL
N.C.
4
5
6
LIVE
NEUTRAL
N.C.
AC SW
BK
WH
BK
WH
MC
3
2
1
MCFB
GRID
N.C.
BK
PK
WH
TC
WH
BC
R
D
PS FUN
1
2
3
PSFMOUT
GND
/PSFMCNT
1
2
3
LIVE
NEUTRAL
N.C.
F- GND
CN001(B03P-V L)
CN004(B06P-VL)
CN3(B3P-VH
(BLACK))
#250
#250
CN4(#187)
TC
BC
#187
#187
Socket Holder
TC high voltage
Holder
CN1(B7B- PH-K-S)
DV UNIT
TCS
1
2
3
+24V
DVSEL
TCS
4P-GND
1
2
DV BIAS
F- GND
8
1
2
DV BIAS
TCS
+24V
4
7
N.C.
N.C.
5
6
3
DVSEL
N.C.
GND
8
1
2
4
7
5
6
3
2
4
3
+5V
(EP SCL)
(EP SDA)
1GND
2
4
3
1
CN2(B02P-NV)
CRUM
RD
BR
PL
GY
RD
PL
RD
BR
GY
OR
PK
LB
GY
1
4
2
HEATER(L)
N.C.
HEATER(N)
3N.C.
THERMOSTAT
HL
BK
WH
CN002(B04P-VL)
THERMISTER
CN21(B2B- XH-K -K)
OR
BK
PL
1
2
24V
/HPSOL
#250
#250
52025-0811 51010-0811
TSR-04V-K2GG PI8-F X-4P-DS
CN27(B4B- PH-K-S)
20
22
24
24V
HLOUT
P-GND
16
17
18
3.3V
/POFF
5V
21
19
23
FW
PR
24V
12
13
25
PSFMOUT
D-GND
/P FMCNT
26
1
P-GND
P-GND
15
5VEN
9
8
6
D-GND
/M C
N.C
4
5
3
/T C
BIAS
GRIDL
10
11
14
P-GND
3.3V
D-GND
CN3(B26B-P HDSS-K-S)
BR
PL
GY
BR
GY
BL
RD
BL
BR
LB
PK
OR
LB
OR
GY
GY
BR
RD
GY
/M C
BAIS
GRIDL
P- GND
INT24
/T C
GY
HAND PAPER
PICK UP SOL
BK
HVU PWB
P/ S PWB (1/ 3)
CN101(B18B-P HDSS-B)
GY
BL
GY
OR
OR
BL
BR
RD
PL
BR
GY
RD
PK
BR
LB
GY
GY
GY
AC CODE
24V
HLOUT
P-GND
3.3V
/POFF
5V
FW
PR
24V
PSFMOUT
D-GND
/PSFMCNT
5VEN
D-GND
P-GND
3.3V
D-GND
P-GND
INT24 2
7
TC_CONT
TC_CONT
1
2
3
4
5
6
7
1
2
3
4
5
6
7
8
9
10
11
12
13
14
15
16
17
18
RD
PL
GY
BR
PK
BR
PL
BR
PK
LB
RD
GY
1
2
3
RTH_IN
GND
N.C
CN25(B3B- PH- K-S)
3
2
GND
+5V
1
4
(EP _SDA)
(EP_SCL)
CN29(B4B- PH- K-K)
LB
OR
PK
GY
P/ S PWB(2/3)
CN102(B3B- PH-K - S)
2
1
24V
/H PSOL
1
2
BU02P-TR-P-H
1
2
3
NW AC- L
NW AC- N
N.C.
1
2
NW AC- L
NW AC- N
1
2
TO NET WORK BOX
(BLACK)
(WHITE)
<Fusing harness>
<DEV HARNESS>
<PS HARNESS>
<HL HARNESS>
<MC HARNESS>
<AC SW HARNESS>
<PC FAN HARNESS>
<GB MCFB HARNESS>
<TC HARNESS>
<BC HARNESS>
<SRU HARNESS> (SRU ONLY)
<THERMSTER HARNESS>
JP2
Hand paper pickup
solenoid interface harness
[13]ELECTRICALSECTION.fm 11 ペー 004年11月12日 金曜日 午後2時21分

Table of Contents

Other manuals for Sharp AR-M207

Related product manuals