EasyManua.ls Logo

Sony HCD-C450 - Page 34

Sony HCD-C450
102 pages
Print Icon
To Next Page IconTo Next Page
To Next Page IconTo Next Page
To Previous Page IconTo Previous Page
To Previous Page IconTo Previous Page
Loading...
3434
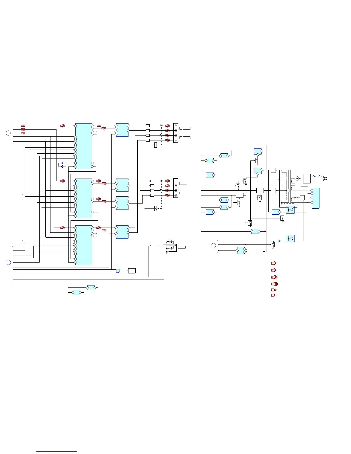
HCD-C450
– Power Section –
: FM
: CD
: DVD
: CHROMA
: Y
• Signal Path
• R-CH is omitted due to same as L-CH.
: VIDEO
E
AUDIO-1
SECTION
DATA
43
IC305
STREAM PROCESSOR
STREAM PROCESSOR
STREAM PROCESSOR
XFS1
64
BCK
44
LRCK
45
INA
8
2
OUTA
IC301
POWER DRIVER (F)
INB
11
EN
7
DIAG
12
SCDT
38
SCSHIFT
37
SCLATCH
36
INIT
41
NSPMUTE
39
PGMUTE
40
XFS0IN
28
24
FSOI
74
IC300
X300
49.152MHz
24
OUTL1+
15
OUTL2+
10
OUTR1+
R-CH
1
OUTR2+
R-CH
77XFSOOUT
73
FSOCKO
17
OUTB
D2
D1
D3
SCK
BCKO
LRCKO
DATA
43
IC308
XFS1
64
BCK
44
LRCK
45
INA
8
2OUTA
IC306
POWER DRIVER (C)
INB
11
EN
7
DIAG
12
SCDT
38
SCSHIFT
37
SCLATCH
36
INIT
41
NSPMUTE
39
PGMUTE
40
XFS0IN
28
FSOI
74
24OUTL1+
15OUTL2+
77
XFSOOUT
17OUTB
DATA
43
IC310
XFS1
64
BCK
44
LRCK
45
INA
8
2
OUTA
IC309
POWER DRIVER (R)
INB
11
EN
7
DIAG
12
SCDT
38
SCSHIFT
37
SCLATCH
36
INIT
41
NSPMUTE
39
PGMUTE
40
XFS0IN
28
FSOI
74
24
OUTL1+
15
OUTL2+
17
OUTB
10
OUTR1+
R-CH
1
OUTR2+
R-CH
F
CPU
SECTION
SCDT
SHIFT
LAT1
LAT2
LAT3
INIT
NS MUTE
PG MUTE
EN
DIAG
RELAY
HP MUTE
HP SW
RELAY
DRIVE
Q301
1
2
4
IC312
INA
8
2
OUTA
IC307
POWER DRIVER (W)
INB
11
EN
7
DIAG
12
17OUTB
10
OUTR1+
1OUTR2+
J900
R-CH
L
L
FRONT
RY301
REAR
CENTER
RY302
WOOFER
PHONES
Q900
MUTE
T901
AC
IN
POWER TRANS
+5V
REG
1
3
IC003
LF901,902
LINE
FILTER
D902
F901
S901
POWER
REG
Q901-903
D
3
S
2
VCC
4
GND
5
FB/OCP
1
IC901
SWITCHING REG
PC901
RECT
D911
D910
D906
RECT
D909
ERROR
AMP
2
1
IC902
Q905
POWER
SWITCH
Q907
+5.6V
REG
1
3
IC905
+3,3V
REG
1
2
IC906
5
Q910
+6.5V
REG
1
2
IC903
5
Q906
Q911
+12V
SWITCH
Q002
Q001
Q908
Q909
D917
PC902
IC907
Q915
RESET
5
1
2
IC904
D913
G
CPU
SECTION
P.CONT2
RESET
P.CONT1
+5V
REG
1
3
IC002
+3.3V
REG
1
3
IC001
+1.8V
REG
1
3
IC006
+5V
REG
1
3
IC004
+3.3V
REG
1
3
IC005
+27V
DA +5V
DA +3,3V
DVD +3.3V
+1.8V
+12V
M +12V
D +5V
A +5V
A +3,3V
E +5.6V
+6.5V
+5V
REG
1
3
+3.3V
REG
1
3
IC303
+5V
+3,3V
+6.5V
IC302
L401,C451
LPF
L401,C452
LPF
L402,C453
LPF
L402,C454
LPF
L403,C455
LPF
L403,C456
LPF
L404,C457
LPF
L404,C458
LPF
J401 (1/2)
J401 (2/2)

Table of Contents

Related product manuals