EasyManua.ls Logo

Sony HCD-DV2D - Schematic Diagram - AV Section

Sony HCD-DV2D
76 pages
Print Icon
To Next Page IconTo Next Page
To Next Page IconTo Next Page
To Previous Page IconTo Previous Page
To Previous Page IconTo Previous Page
Loading...
3535
HCD-DV2D
HCD-DV2D
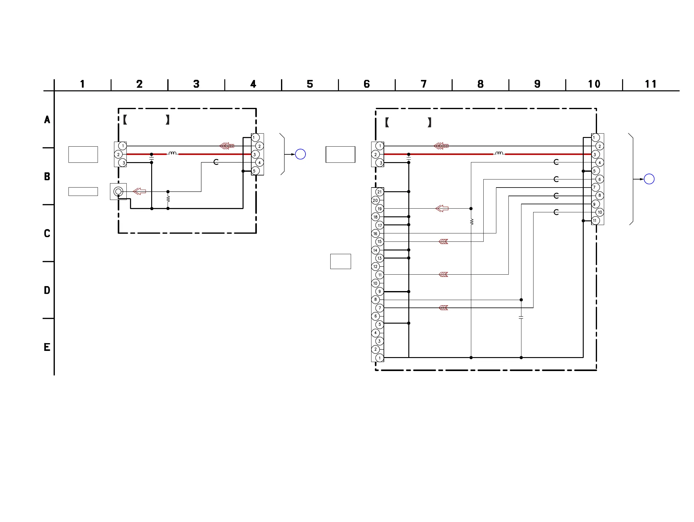
7-11. SCHEMATIC DIAGRAM — AV SECTION —
MPEG
BOARD
J703
(Page 31)
DIGITAL OUT
OPTICAL
J
t
LINE-TV
(AEP, UK, RU MODEL)
DIGITAL OUT
+5V
VIDEO
DGND
DGND
DGND
CN851B 11P
JK801B
3P
JK801B
JK803
JK803B
21P
R
FS2
G
FS1
B
Vcc
GND
VIDEO
IN
R
FS2
G
FS1
B
FB851B
L851B 10uH
FB852
FB853
FB854
C891
0.01
C851B
0.1
R858
1K
MPEG
BOARD
J703
(Page 31)
DIGITAL OUT
OPTICAL
F
AV BOARD
AV BOARD
(EXCEPT AEP, UK, RU)
OPT
+5V
VIDEO
GND
GND
CN851A 5P
JK801A3P
JK802
JK801A
VIDEO OUT
JK802
Vcc
GND
IN
FB851A
L851A 10uH
C851A
0.1
R851
1K
Ver. 1.2

Related product manuals