EasyManua.ls Logo

Sony HCD-DV2D - Page 41

Sony HCD-DV2D
76 pages
Print Icon
To Next Page IconTo Next Page
To Next Page IconTo Next Page
To Previous Page IconTo Previous Page
To Previous Page IconTo Previous Page
Loading...
41
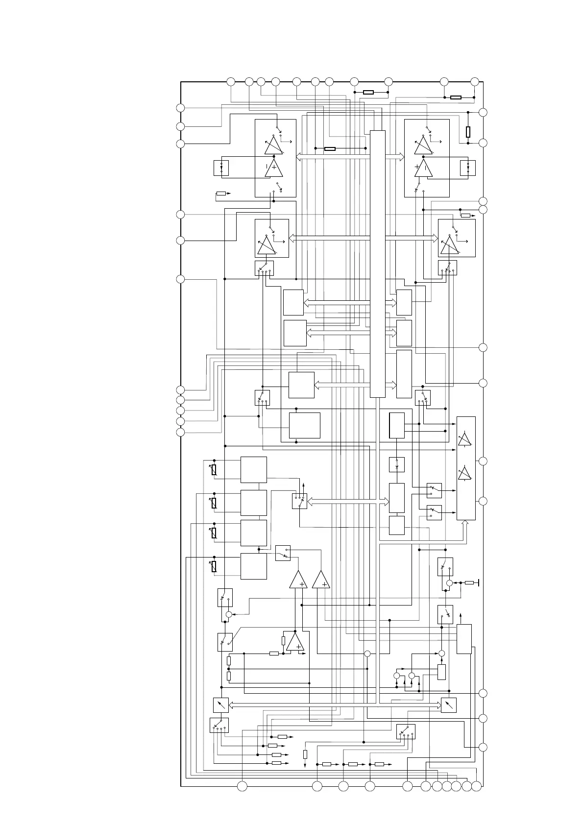
HCD-DV2D
– MAIN Board –
PS1
RPS1
90Hz
LPF
9KHz
STEREO
SRS
CENTER
SPACE
EFFECT
CONTROL
PS2
RPS2
4KHz
PS3
RPS3
400Hz
34
35
36
37
38 39 40
41
42
43
44
PS4
RPS4
400Hz
TREBLE
AMP
MIXING
AMP
MIXING
MIDDLE
BASS
TREBLE
MIDDLE
BASS
50K
50K
50K
50K
50K
50K
50K
31.5dB
control
31.5dB
control
79dB
control
79dB control
79dB control
79dB control
VOICE
ON
SUPPLY
50K
100K
MIX SW
VREF
LPF
RLP1
R5
R6
MIX SW
SIM
MOVIE/
MUSIC
MOVIE/
SIM
RHP1
L-R
OFF
FIX
FIX
SRS
SRS
SURR
SURR
SURR
SURR
REAR
REAR
3BAND
3BAND
MUTE
MUTE
MUTE
MUTE
VAR
VAR
FIX
FIX
RB
RB
RM
RM
FIX
FIX
30K
30K
N.B.SW
N.B.SW
REC
ATT
REC
ATT
SPRK
ATT
SPRK
ATT
1 2 3 4 5 6 7 8 10
12
13
14
15
16
17
18
19
20
21
22
2324252627282930313233
119
I
2
BUS DECODER +LATCHES
SCL
SDA
AGND
TREBLE_L
TREBLE_R
TREBLE_RI
MIDDLE_R0
MIDDLE_L1
MIDDLE_L0
BASS_RI
BASS_R0
BASS_L1
BASS_L0
BASSO_R
VAR_R
BASSO_L
VAR_L
NETW2
NETW1
HP2
HP1
LP1
LP
PS1
PS2
PS3
PS4
VS
CREF
R_IN4
R_IN3
R_IN2
LPVC
R_IN1
VREFOUT
L_IN1
L_IN2
L_IN3
L_IN4
RECOUT_L
RECOUT_R
L_OUT
R_OUT
DIG_GND
IC101 TDA7464

Related product manuals