EasyManua.ls Logo

Sony HCD-DX2D - Block Diagram: Audio Section

Sony HCD-DX2D
70 pages
Print Icon
To Next Page IconTo Next Page
To Next Page IconTo Next Page
To Previous Page IconTo Previous Page
To Previous Page IconTo Previous Page
Loading...
2424
HCD-DX2D
HCD-DX2D
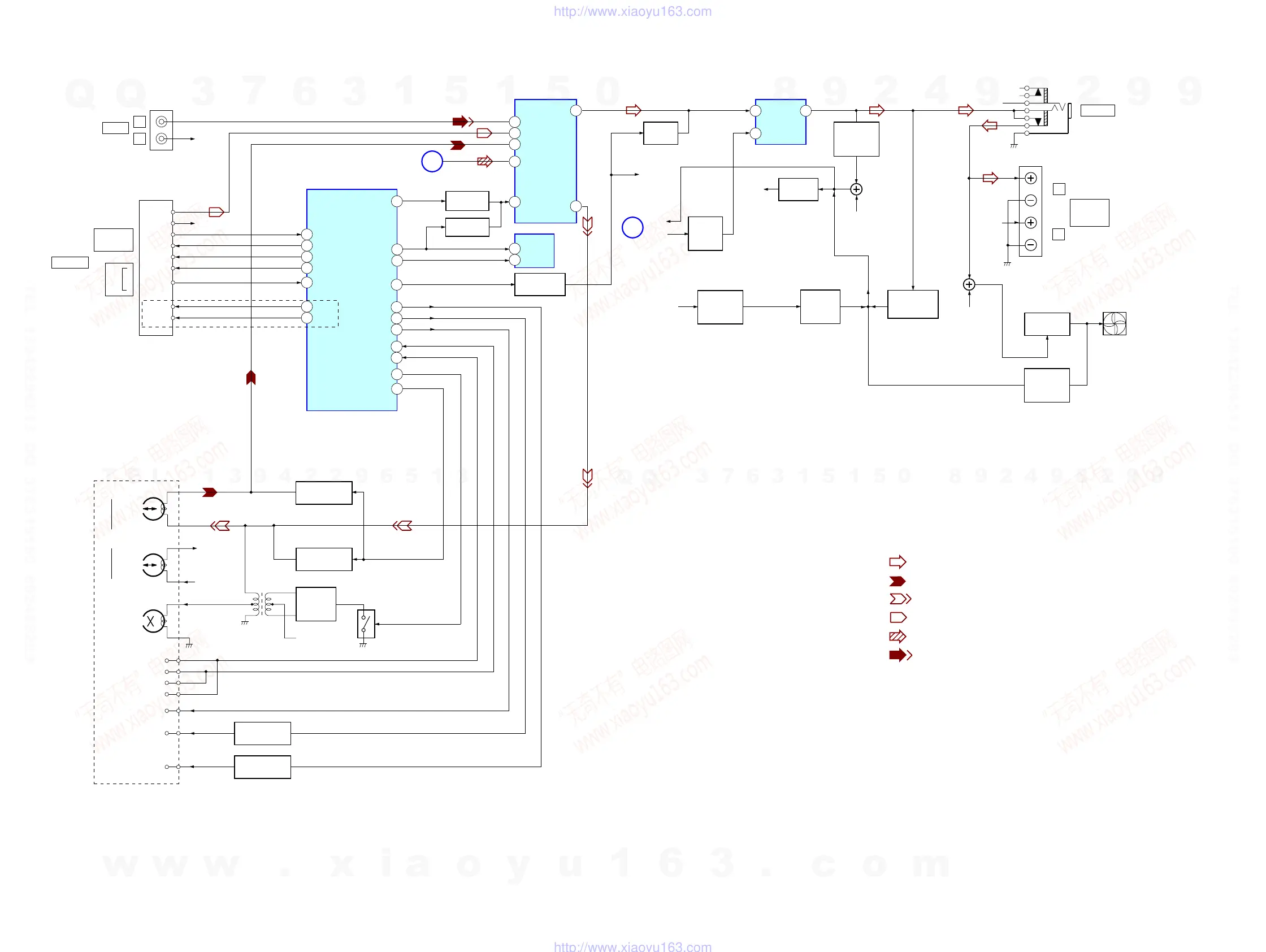
7-3. BLOCK DIAGRAM — AUDIO SECTION —
PANEL/POWER
SECTION
(Page 25)
A
MPEG-2
SECTION
(Page 23)
B
: DVD/CD(AUDIO)
• Signal Path
• R-CH is omitted due to same as L-CH.
: AUDIO
: TUNER
: TV IN
: REC(TAPE)
: PB(TAPE)
JK201
R-CH
L-CH
L
R
TV IN
ANTENNA
AM
FM 75
COAXIAL
L
R
SPEAKER
IMPEDANCE
USE 6
PHONES
JK103
JK102
R-CH
D OUT
D IN
CL
CE
SO
RDS DA
AEP,UK
RDS CLK
TUCE
SDAT/ROMDA
12
STE
11
RDDA
21
RDCK
46
RPHD
3
BIAS
4
TUCK
20
TUDI
18
TUDO
19
53
STRB
52
SCK/ROM CK
54
AMUT
59
TSOL
5
TMOT
6
TCNT
7
REPT
31
HDPN
30
IC501(2/3)
SYSTEM CONTROLLER
OUT-L
COMT
13
CD-L
21
TAPE-L
2
TUNER-L
23
AUX-L
19
18
REC-O-L
28
IC302
SOUND PROCESSOR
SDA
SCL
Q105
MUTE CONT
Q322
MUTE CONT
Q321
MUTE CONT
Q102
MUTE
Q199
INVERTER
Q344-Q347
OSC
Q327,332
REC/PB SWITCH
Q329-331
REC/PB SWITCH
Q653,654
MOTOR DRIVER
Q651,652
SOL DRIVER
+VM
Q348
T301
Q308
PROTECT
SWITCH
Q350-352
FAN CONT
DC
FAN
Q303,304,354
DC PROTECT
Q104,301
OVER LOAD
DETECT
Q319
MUTE
SWITCH
Q314,317
CURRENT
DETECT
Q353,355
FAN CURRENT
DETECT
6
IC503
EPROM
STBY
13
CH1_
IN
CH1_
OUT+
11 4
IC103
POWER AMP
R-CH
R-CH
+9V(TU)
MUTE
+VDD
INH
R-CH
R-CH
R-CH
R-CH
R-CH
ERASE
L-CH
REC/PB
HEAD
R-CH
R-CH
PACK
RECF
RECR
HDPLY
TCNT
MOT
SOL
TUNER PACK
TAPE
MECHANISM
DECK
5
w
w
w
.
x
i
a
o
y
u
1
6
3
.
c
o
m
Q
Q
3
7
6
3
1
5
1
5
0
9
9
2
8
9
4
2
9
8
T
E
L
1
3
9
4
2
2
9
6
5
1
3
9
9
2
8
9
4
2
9
8
0
5
1
5
1
3
6
7
3
Q
Q
TEL 13942296513 QQ 376315150 892498299
TEL 13942296513 QQ 376315150 892498299
http://www.xiaoyu163.com
http://www.xiaoyu163.com

Table of Contents

Related product manuals