EasyManua.ls Logo

Sony HCD-DX2D - Schematic Diagram - AMP Section

Sony HCD-DX2D
70 pages
Print Icon
To Next Page IconTo Next Page
To Next Page IconTo Next Page
To Previous Page IconTo Previous Page
To Previous Page IconTo Previous Page
Loading...
4040
HCD-DX2D
HCD-DX2D
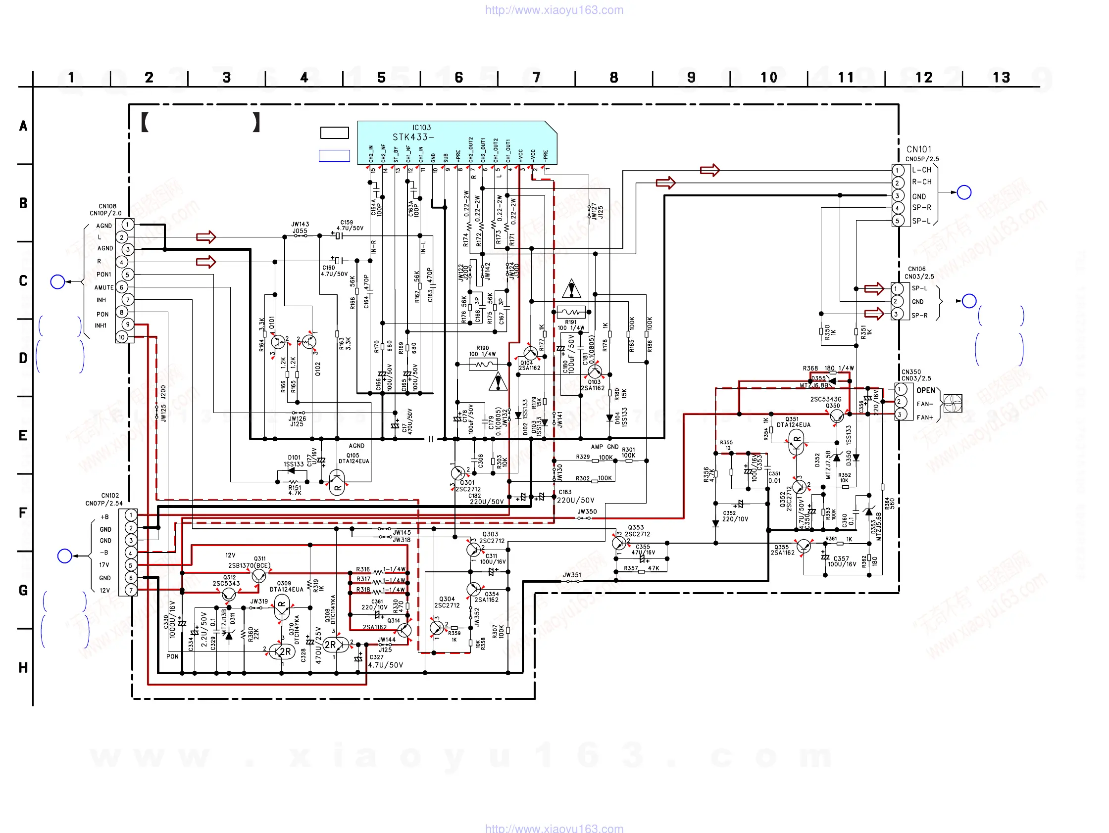
7-19. SCHEMATIC DIAGRAM — AMP SECTION —
See page 46 for IC Block Diagram.
0
0
2.6
0
0
0
31.6
0
0
0
0
32.9
-32.8
-31.3
-1.0
0
0
-1.0
0
0
0.7
0
0
0
0
0.7
0
1.0
4.9
0
4.9
0
0
0
-5.2
4.9
-5.2
17.2
16.8
0
0
4.9
12.9
13.0
0
0
4.5
12.3
16.7
12.9
12.3
17.2
4.9
0
12.3
0
12.3
1.0
0
0.7
0.6
12.3
6.0
1.0
No mark : FM
MAIN
BOARD
CN107
SUFFIX-G01V
Page 29
MAIN
BOARD
CN103
SUFFIX-G01V
Page 29
HP BOARD
CW101
(Page 36)
IC103
H
I
J
MAIN
BOARD(3/3)
CN105
SUFFIX-G01V
Page 29
E
AMP BOARD
-4.3V
DTC323TK
DTC323TK
10
6
0.01
GR
GR
GR
GR
GR
GR
GR
GR
GR
GR
D351
JW
GL
C181A
0.1
(3/3)
(3/3)
DC FAN
SUFFIX-G02V
SUPPLEMENT-1
Page 6
SUFFIX-G02V
SUPPLEMENT-1
Page 6
SUFFIX-G02V
SUPPLEMENT-1
Page 6
POWER AMP
070
MUTE CONT
OVER LOAD
DETECT
DC PROTECT
FAN CURRENT
DETECT
FAN CURRENT
DETECT
Q350-Q352
FAN CONT
DC PROTECT
PROTECT SWITCH
SWITCH
SWITCH
+12V REG
+12V REG
DC PROTECT
Q103, Q104
OVER LOAD
DETECT
MUTE
MUTE
IC B/D
Ver. 1.1
w
w
w
.
x
i
a
o
y
u
1
6
3
.
c
o
m
Q
Q
3
7
6
3
1
5
1
5
0
9
9
2
8
9
4
2
9
8
T
E
L
1
3
9
4
2
2
9
6
5
1
3
9
9
2
8
9
4
2
9
8
0
5
1
5
1
3
6
7
3
Q
Q
TEL 13942296513 QQ 376315150 892498299
TEL 13942296513 QQ 376315150 892498299
http://www.xiaoyu163.com
http://www.xiaoyu163.com

Table of Contents

Related product manuals