EasyManua.ls Logo

Sony HCD-GN660 - 7-5. BLOCK DIAGRAM - DISPLAY;POWER SECTION

Sony HCD-GN660
78 pages
Print Icon
To Next Page IconTo Next Page
To Next Page IconTo Next Page
To Previous Page IconTo Previous Page
To Previous Page IconTo Previous Page
Loading...
HCD-GN660/GN770/GX9000
3131
HCD-GN660/GN770/GX9000
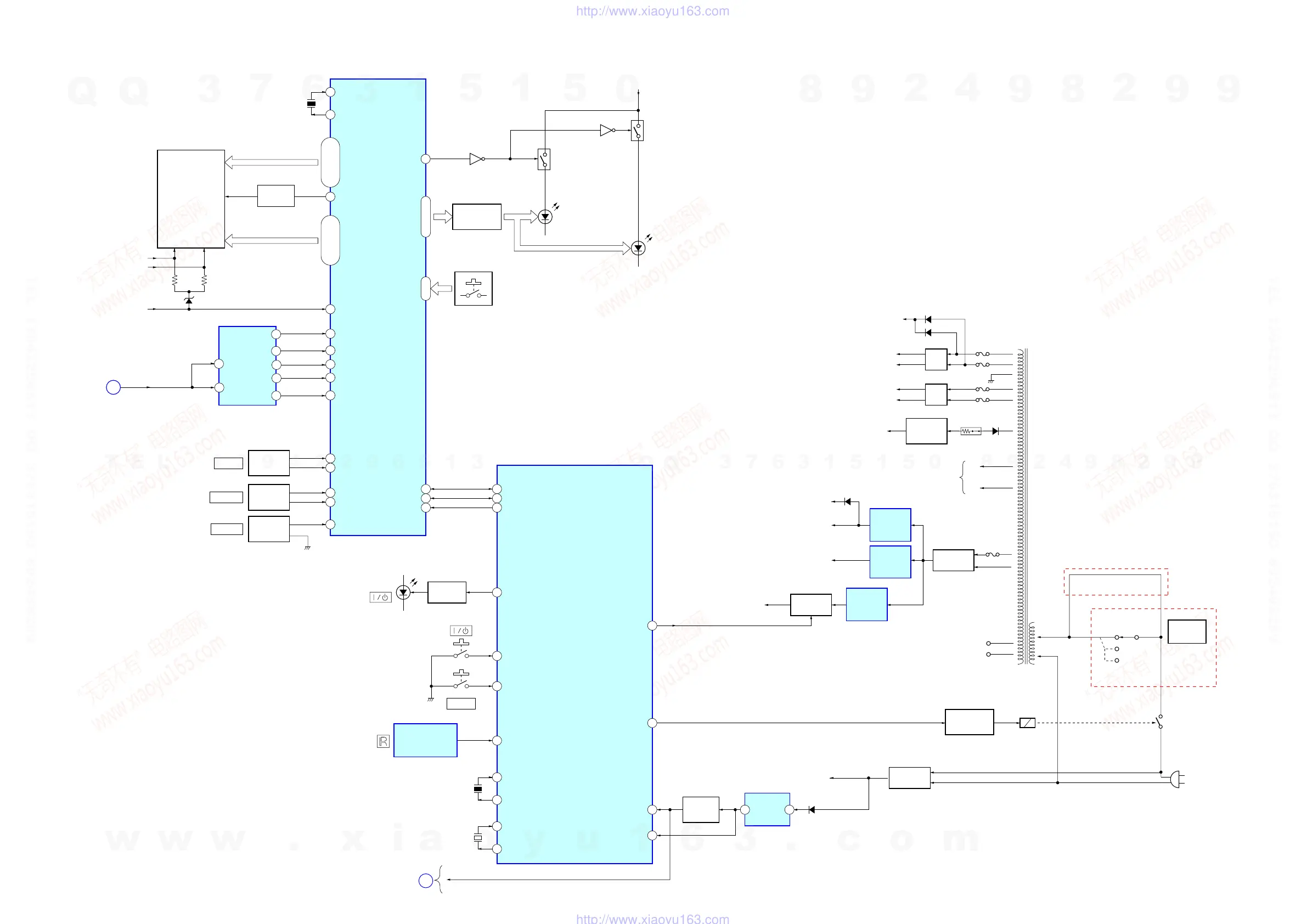
7-5. BLOCK DIAGRAM – DISPLAY/POWER SECTION –
FL901
FLUORESCENT
INDICATOR TUBE
6 – 10, 12 – 22,
24 – 41, 43 – 47
6 – 1, 100 – 87,
85
P1 – 39
G1 – 19,
G21
64 – 66
SUPER LOW
FREQUENCY (BPF0)
1
BPF, RECT
IC903
67
68
16
2
15
69
71
48
86
72
ALL BAND
BPF1
BPF3
IN2
IN1
VKK
SELECTOR
G20
G20
G1 – 19, 21
13
17
80 VOL 1A
79 VOL 1B
ROTARY
ENCODER
S970
VOLUME
74 JOG B
75 JOG A
ROTARY
ENCODER
S957
MULTI JOG
76 AMS
ROTARY
ENCODER
S916
. >
X
MAIN
SECTION
(Page 30)
H
MAIN
SECTION
(Page 30)
G
SPEANA
P1 – 39
VF1
VF2
D905
-VG
(-32V)
X901
4MHz
83 XIN
82 XOUT
52 – 57
LED DRIVE
Q911 – 916
D907, 909, 911
D914, 916, 918
D920, 922, 924
D906, 908 – 910
D912, 915, 917,
D919, 921, 923
M+9V
Q905
Q907
Q904
Q906
D925
KEY2
|
KEY0
S924 – 932, 918 – 922
S905 – 911, 917
S901 – 904, 912 – 915
60IIC DATA
61IIC CLK
77RESET
30 IIC-DATA
29 IIC-CLK
75 GC-RESET
74 POWER-KEY
73 DISPLAY-KEY
S932
S900
DISPLAY
76 STBY-LED
4SIRCS
RESET
X502
16MHz
15 X-IN
13 X-OUT
X501
32.768kHz
10 XC-IN
11 XC-OUT
40CD/DVD-POWER
SYSTEM CONTROL
IC401 (4/4)
70STBY-RELAY
12RESET
20AC-CUT
B+ SWITCH
Q501, 502
RECT
D763
M +9V
MT +7V
A +9V
TC +9V
D907 – 908
D660, 661
+9V
REGULATOR
IC503
+9V
REGULATOR
IC502
+3.3V
REGULATOR
IC504
+3.3V
LEVEL
DETECT
IC301
D504
SWITCHING
REGULATOR
LED DRIVE
Q917
RECT
D658
RECT
D656
+VL
VL(AC)
F699
VL
VL
VH
VH
VP
VF
VF
AC3
AC4
NC
NC
AC4
AC3
GND
F698
F697
F696
F760
R699
–VL
+VH
–VH
– 33V
REGULATOR
Q664
POWER ON/OFF
RELAY DRIVE
Q1000
– VG
(-32V)
D699
RECT
VF1
VF2
RY1000
AC IN
T601
POWER
TRANSFORMER
RESET
SWITCH
Q301
REMOTE CONTROL
RECEIVER
IC902
TO FLUORESCENT
INDICATOR TUBE
FL901
EVER +4V
E2, E3, E51
US,AUS, MX, AR
DISPLAY CONTROL
KEY CONTROL
IC901
BUFFER
Q901
70
BPF2
14
1 2
S1000
S1000
230 – 240V
|
220V
|
120V
VOLTAGE
SELECT
Abbreviation
E2 : 120 V AC Area in E model
E3 : 240 V AC Area in E model
E51 : Chiri and Peru model
MX : Mexican model
AUS : Australian model
AR : Argentine model
w
w
w
.
x
i
a
o
y
u
1
6
3
.
c
o
m
Q
Q
3
7
6
3
1
5
1
5
0
9
9
2
8
9
4
2
9
8
T
E
L
1
3
9
4
2
2
9
6
5
1
3
9
9
2
8
9
4
2
9
8
0
5
1
5
1
3
6
7
3
Q
Q
TEL 13942296513 QQ 376315150 892498299
TEL 13942296513 QQ 376315150 892498299
http://www.xiaoyu163.com
http://www.xiaoyu163.com

Table of Contents

Related product manuals