EasyManua.ls Logo

Sony HCD-GN660 - Printed Wiring Board - Surround Board

Sony HCD-GN660
78 pages
Print Icon
To Next Page IconTo Next Page
To Next Page IconTo Next Page
To Previous Page IconTo Previous Page
To Previous Page IconTo Previous Page
Loading...
HCD-GN660/GN770/GX9000
4949
HCD-GN660/GN770/GX9000
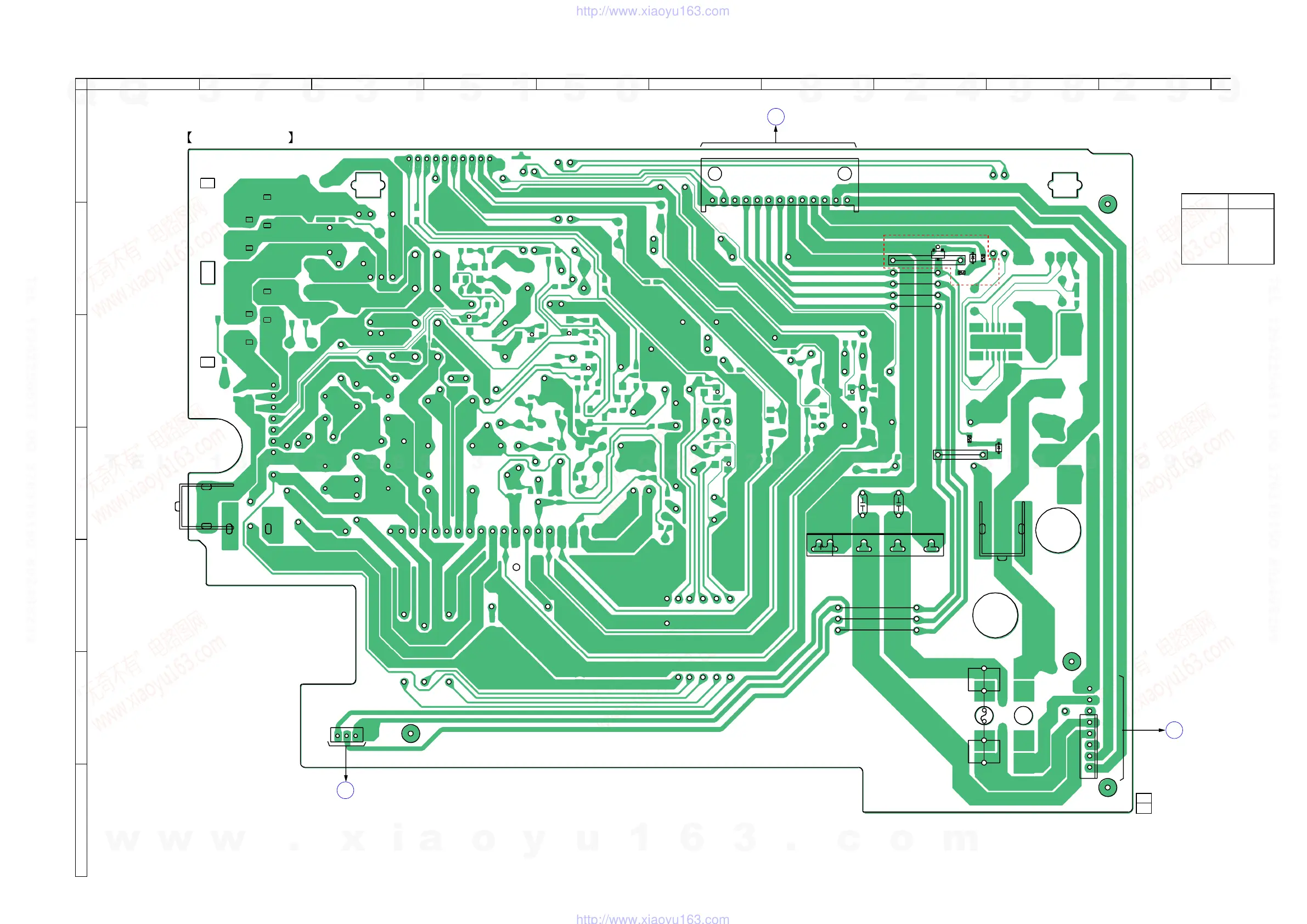
7-24. PRINTED WIRING BOARD – SURROUND BOARD –
See page 26 for Circuit Boards Location.
Ref. No. Location
D701 B-8
D702 D-9
D763 E-8
Q701 B-8
Semiconductor
Location
2
3 4 5 6 7
8
9 10
A
1
B
C
D
E
F
G
1
13
R709
D702
Q701
E2,E3,E51
R707
R708
D701
E
CN701
FH760
F760
FH761
D763
CN703
CLP702
1
5
CLP701
JW764
CLP703
CLP700
NO704
3
1
JW795
JW766
JW765
JW767
JW768
JW769
JW796
C760
C761
B792
JW754
11
(11)
1-861-401-
MAIN
BOARD
(Page 36)
E
PRIMARY
BOARD
(Page 47)
L
POWER
TRANSFORMER
(Page 47)
M
SURROUND BOARD
w
w
w
.
x
i
a
o
y
u
1
6
3
.
c
o
m
Q
Q
3
7
6
3
1
5
1
5
0
9
9
2
8
9
4
2
9
8
T
E
L
1
3
9
4
2
2
9
6
5
1
3
9
9
2
8
9
4
2
9
8
0
5
1
5
1
3
6
7
3
Q
Q
TEL 13942296513 QQ 376315150 892498299
TEL 13942296513 QQ 376315150 892498299
http://www.xiaoyu163.com
http://www.xiaoyu163.com

Table of Contents

Related product manuals