EasyManua.ls Logo

Sony SA-WS700RF - Troubleshooting; Starting Up Issues; Touch Button Malfunction

Sony SA-WS700RF
51 pages
Print Icon
To Next Page IconTo Next Page
To Next Page IconTo Next Page
To Previous Page IconTo Previous Page
To Previous Page IconTo Previous Page
Loading...
HT-S500RF/S700RF
20
Sony CONFIDENTIAL
For Authorized Servicer
SECTION 4
TROUBLESHOOTING
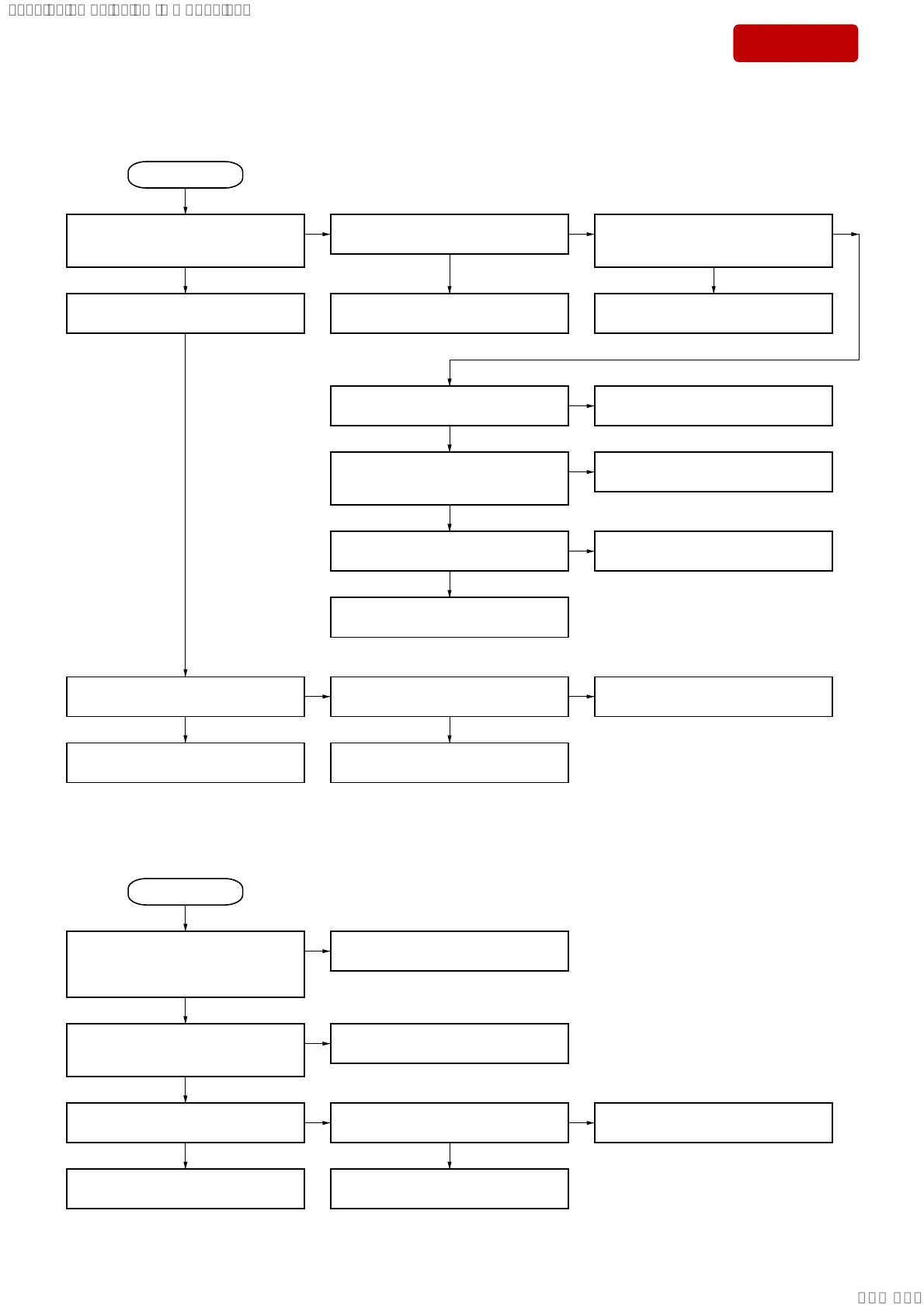
“HELLO” is displayed in the front panel
display when the power cord is inserted
in the wall outlet.
It works normally when the power cord is
replaced.
NG
Start
“HELLO” is displayed.
OK
OK
NG NG
It works normally when the fuse (F501)
and varister (RV501) on the POWER
board are replaced.
Replace the power cord.
OK
Replace the fuse (F501) and varister
(RV501) on the POWER board.
OK
The voltage of the following is +36 V.
MAIN board: XP1 pin 1 to 4
Replace the POWER board.
(See Note)
NG
Replace the MAIN board.
(See Note)
NG
Connect the flexible flat cable correctly.
NG
The flexible flat cable connecting MAIN
board (XP11) and FL board (XP901) are
correctly connected.
OK
OK
It works normally when the FL board is
replaced.
OK
Replace the FL board.
(See Note)
You can turn the power on by pressing
the [1] button on the remote control.
It works normally when the FL board is
replaced.
NG
OK
Replace the FL board.
(See Note)
Replace the MAIN board.
(See Note)
NG
OK
“PLEASE WAIT” is displayed, and
complete.
1. Starting up (SA-WS500RF/WS700RF)
Note: Before replacing the board, please check if there is any problem with the soldering, repair the soldering rst and retest.
2. Touch button does not work (SA-WS500RF/WS700RF)
Note: Before replacing the board, please check if there is any problem with the soldering, repair the soldering rst and retest.
The flexible flat cable (WS500RF: FFC1/
WS700RF: FFC3) connecting FL board
(XP902) and TOUCH board (XP1) are
correctly connected.
Connect the flexible flat cable (FFC1 or
FFC3) correctly.
NG
Connect the flexible flat cable correctly.
NG
Start
The flexible flat cable connecting MAIN
board (XP11) and FL board (XP901) are
correctly connected.
OK
OK
It works normally when the TOUCH board
is replaced.
It works normally when the FL board is
replaced.
NG
OK
Replace the TOUCH board.
(See Note)
Replace the MAIN board.
(See Note)
NG
OK
Replace the FL board.
(See Note)
SYSSET
2018/11/2806:27:54(GMT+09:00)

Table of Contents

Related product manuals