EasyManua.ls Logo

Sony STR-DA777ES - Block Diagrams Overview

Sony STR-DA777ES
80 pages
Print Icon
To Next Page IconTo Next Page
To Next Page IconTo Next Page
To Previous Page IconTo Previous Page
To Previous Page IconTo Previous Page
Loading...
STR-DA777ES/V777ES
88
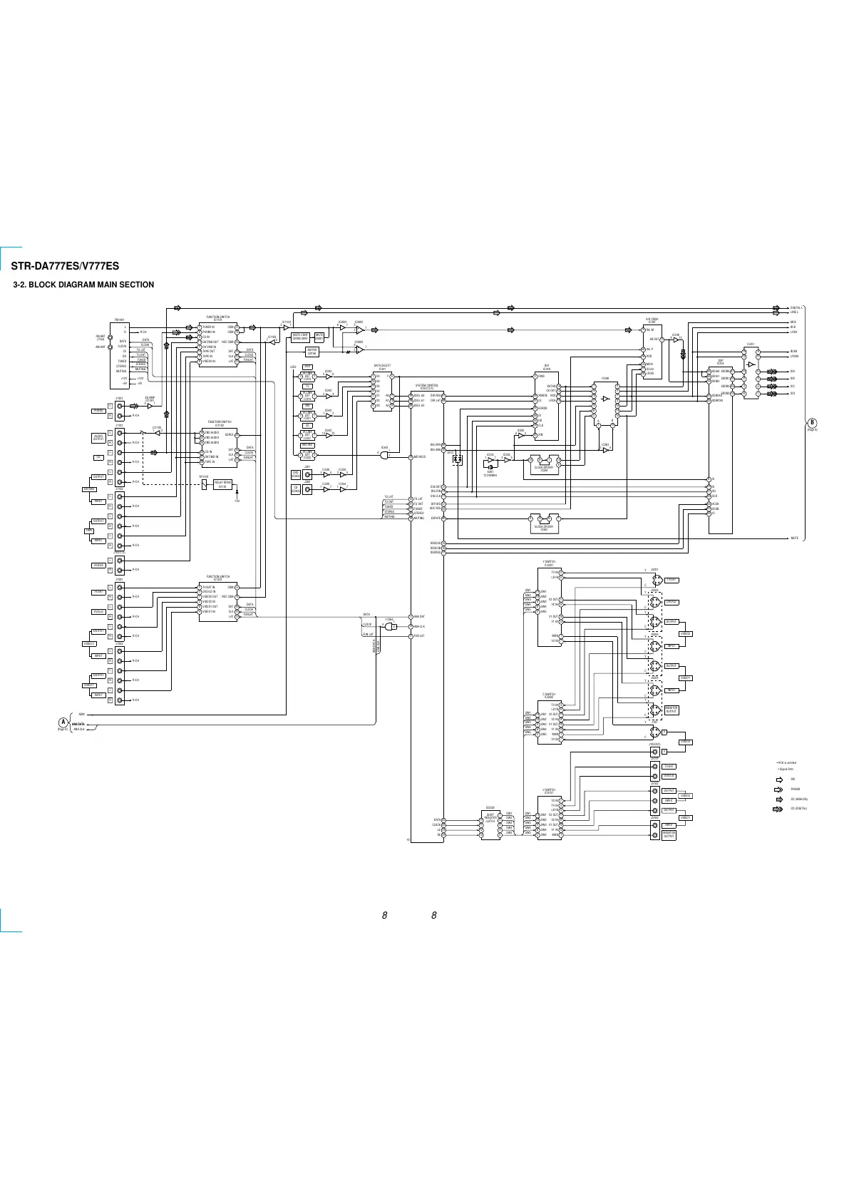
3-2. BLOCK DIAGRAM MAIN SECTION
ANA CLK
11A0
L
R
PHONO
R-CH
31
EQ AMP
IC1301
J1301
CD
L
R
L
R
OUTPUT
R-CH
R-CH
J1101
L
R
L
R
OUTPUT
R-CH
R-CH
J1102
INPUT
DAT/MD
L
R
INPUT
R-CH
TAPE
L
R
VIDEO3
J1201
L
R
L
R
DVD/LD
R-CH
R-CH
J102(1/2)
L
R
OUTPUT
R-CH
R-CH
TV/SAT
J1202
L
R
L
R
OUTPUT
R-CH
R-CH
L
R
INPUT
R-CH
INPUT
VIDEO 1
VIDEO 2
VIDEO3 IN
8
TAPE IN
3
TAPE OUT
10
DAT/MD IN
2
DAT/MD OUT
11
CD IN
4
PHONO IN
6
TUNER IN
7
5
COM
9
COM
12
REC COM
15
CLK
13
LAT
16
DAT
FUNCTION SWITCH
IC1101
75
IC1103
31
IC1104
CLOCK
DATA
FUNLAT
VIDEO1 IN
4
VIDEO1 OUT
8
VIDEO2 IN
2
VIDEO2 OUT
7
DVD/LD IN
3
TV/SAT IN
5
6
COM
9
REC COM
15
CLK
13
LAT
16
DAT
FUNCTION SWITCH
IC1201
CLOCK
DATA
FUNLAT
MUTE CONT
Q2602,2603
MUTE
Q2601
BUFFER
Q3156
67
IC2601
2
3
6
5
7
1
IC2602
IC342
IR LINK
DET
IC318
3
1
DVD
56
IC342
IR LINK
DET
IC319
3
1
TV
34
IC342
IR LINK
DET
IC331
3
1
MD
12
IC342
IR LINK
DET
IC337
3
1
CD
13 12
IR LINK
DET
IC332
2
3
MD-REC
+5D2
J301
DVD
(COAX)
IC330
35
IC334
35
J302
CD
(COAX)
IC330
17
IC334
17
D3
1
D6
13
D5
14
D4
15
D1
3
D2
2
D0
4
DATA SELECT
IC341
5
Y
4
1
2
IC343
ANA DATA
10A1
9A2
SYSTEM CONTROL
IC357(1/3)
DSEL A0
18
DSEL A1
19
DSEL A2
20
ANA DAT
11
MD RECO
10
ANA CLK
13
FUN LAT
17
4
1
2
IC364
DATA
CLOCK
FUN LAT
ADM
ANA DATA
A
(Page 9)
ANA DATA
ANA CLK
67DIR RES
68DIR LAT
70
DIG ANA
69
DIG ERR
72
DIG DAT
D312
37DIR SIG
74
DIG DIN
71
DIG CLK
IC335
17
X301
12.288MHz
IC335
35
IC335
62
DIN0
3
XMODE
48
CE
37
ERROR
34
DI
36
DO
35
CLK
38
XIN
22
13
8
1
10
6
CLOCK DRIVER
IC336
16
DATAO
13
CK OUT
14BCK
15LRCK
IC363
24
DIR
IC349
11
15
13
17
4
6
2
9
5
7
3
16
14
18
1
19
IC346
A
B
INL M
15
INL P
56
PDD
16
MCKI
15
SCLKI
11
LRCKI
10
A/D CONV.
IC307
12
AD OUT
812
IC346
SDIA0
84
SDIA1
85
SDIB3
12
SDBCK0
83
SDWCK0
82
XI
8
47
SDOB0
DSP
IC354
46
SDOB1
45
SDOB2
18
SDOB3
14
2
4
6
10
12
13
3
5
7
9
11
IC351
DIGITAL L
LINE L
MCK
BCK
LRCK
BCK0
LRCK0
SIA
SIB
SIC
SID
B
(Page 9)
8
13
6
1
CLOCK DRIVER
IC362
MUTE
SI
68
SO
67
SCK
69
XCSA
66
XCSB
65
IS
62
43
ADC RES
80
ESRATE
75
DSOCSA
76
DSOCSB
77
DSORES
24
OE
23
LE
22CLOCK
25
DATA
14
11
12
13
2
3
4
5
SHIFT
REGISTER
/LATCH
IC5203
1
SW1
SW2
SW3
SW4
SW5
J5103
INPUT
MONITOR
OUTPUT
J5102
OUTPUT
OUTPUT
INPUT
SW5
2
SW4
6
SW3
4
SW2
10
SW1
14
1
MON
13
V1 IN
15
V1 OUT
9
V2 IN
11V2 OUT
5LD IN
3TV IN
7V3 IN
V SWITCH
IC5101
SW1
SW2
SW3
SW4
SW5
J5101
TV/SAT
DVD/LD
VIDEO1
VIDEO2
J102(2/2)
V
VIDEO3
S
C
Y
C
Y
C
Y
J101
J5204
MONITOR
OUTPUT
INPUT
SW5
2
SW4
6
SW3
4
SW2
10
SW1
14
1
MON
13
V1 IN
15
V1 OUT
9
V2 IN
11
V2 OUT
5
LD IN
3
TV IN
7
V3 IN
C SWITCH
IC5202
SW1
SW2
SW3
SW4
SW5
C
Y
C
Y
J5203
OUTPUT
VIDEO1
C
Y
C
Y
J5202
INPUT
OUTPUT
VIDEO2
DVD/LD
TV/SAT
J5201
C
Y
SW5
2
SW4
6
SW3
4
SW2
10
SW1
14
1
MON
13
V1 IN
15
V1 OUT
11
V2 OUT
5LD IN
3TV IN
7
V3 IN
Y SWITCH
IC5201
SW1
SW2
SW3
SW4
SW5
9
V2 IN
IC2602
L
R
R-CH
AUDIO
OUTPUT
L
FM ANT
(75)
AM ANT
R-CH
R
DATA
CE
CLOVK
DO
TUNED
STEREO
MUTING
+12V
+5V
DATA
TU LAT
CLOVK
TU DAT
TUNED
STEREO
MUTING
+5V
+12V
TM1401
13
IC1105
2ND AUDIO
19
CD IN
23
DAT/MD IN
27
TAPE IN
26
2ND AUDIO
22
2ND AUDIO
25
24
SORCE
15
CLK
13
LAT
16
DAT
CLOCK
DATA
FUNLAT
FUNCTION SWITCH
IC1102
MUTING
16
STEREO
32
TUNED
33
TU DAT
31
TU LAT
15
MUTING
STEREO
TUNED
TU DAT
TU LAT
RELAY DRIVE
RY1101
-15V
Q1101
: CD (DIGITAL)
: PHONO
Signal Path
RCH is omitted
: FM
: CD (ANALOG)
16
All manuals and user guides at all-guides.com

Table of Contents

Related product manuals