EasyManua.ls Logo

Sony STR-DA7ES - Schematic Diagram -CIS Section

Sony STR-DA7ES
116 pages
Print Icon
To Next Page IconTo Next Page
To Next Page IconTo Next Page
To Previous Page IconTo Previous Page
To Previous Page IconTo Previous Page
Loading...
5353
STR-DA4ES/DA7ES/VA333ES
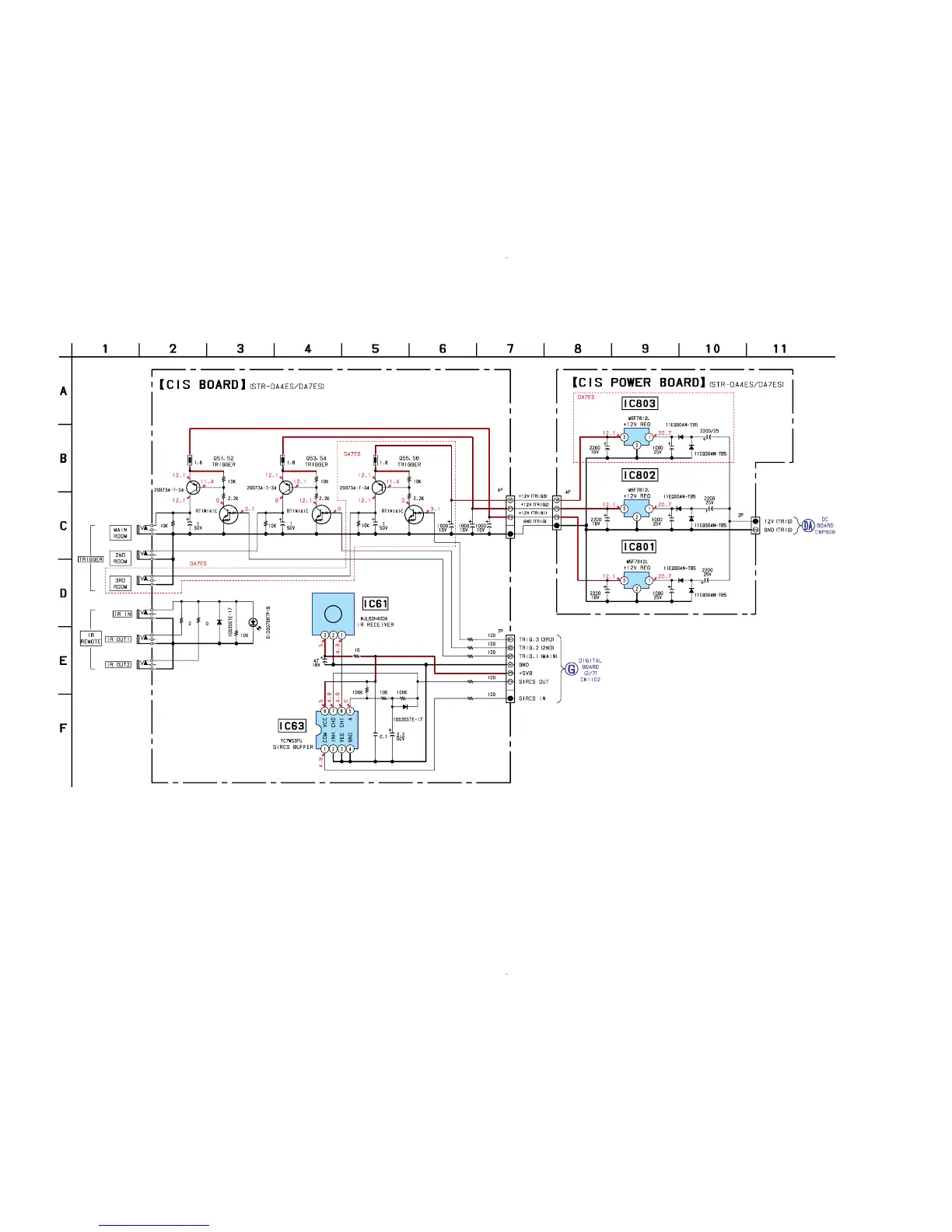
6-29. SCHEMATIC DIAGRAM — CIS SECTION —
J51
J52
J53
R69
Q51
C51
R51
R52
Q53
Q52
R53
R54
R70
C52
R55
R56
Q54
Q55
R57
R58
R71
C53
R59
Q56
C67 C66 C65
CNP51
CNP810
C833
D826
C831
C832
D825
C830
D824
C828
C829
D823
CNP809
C827
D822
C825
C826
D821
J54
D60
R61
D63
J55
D61
C61
R68
J56
D64
R62
D65
R72 R66
C62
C63
R63
R64
CNP52
R65
R60
R67
IC63
IC803
IC802
IC801
IC61
(Page 30)
(Page 65)

Table of Contents

Other manuals for Sony STR-DA7ES

Related product manuals