EasyManua.ls Logo

Soredex CRANEX Novus e - Block Diagram

Soredex CRANEX Novus e
122 pages
Print Icon
To Next Page IconTo Next Page
To Next Page IconTo Next Page
To Previous Page IconTo Previous Page
To Previous Page IconTo Previous Page
Loading...
CRANEX
®
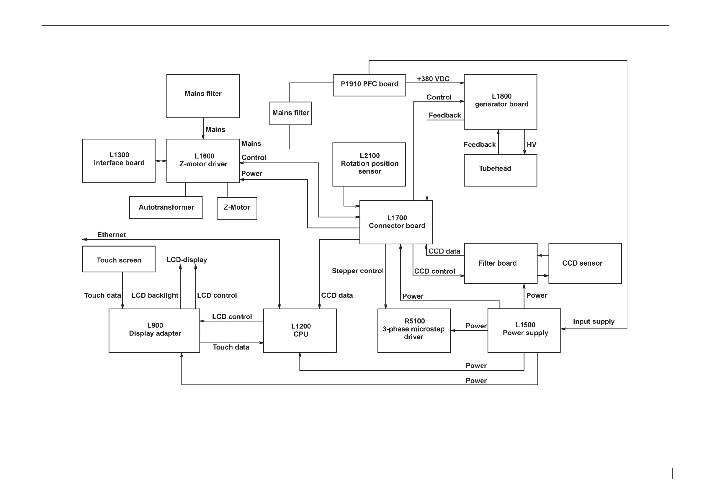
Novus e 2. Unit Description
Service manual 25
2.7 Block diagram

Table of Contents

Other manuals for Soredex CRANEX Novus e

Related product manuals