EasyManua.ls Logo

Symantec ALTIRIS DEPLOYMENT SOLUTION 6.9 SP4 - V1.0 - Deployment Console (Win32 Console); Deployment Agent on Windows (Aclient)

Symantec ALTIRIS DEPLOYMENT SOLUTION 6.9 SP4 - V1.0
503 pages
Print Icon
To Next Page IconTo Next Page
To Next Page IconTo Next Page
To Previous Page IconTo Previous Page
To Previous Page IconTo Previous Page
Loading...
Deployment Solution 481
Appendix G
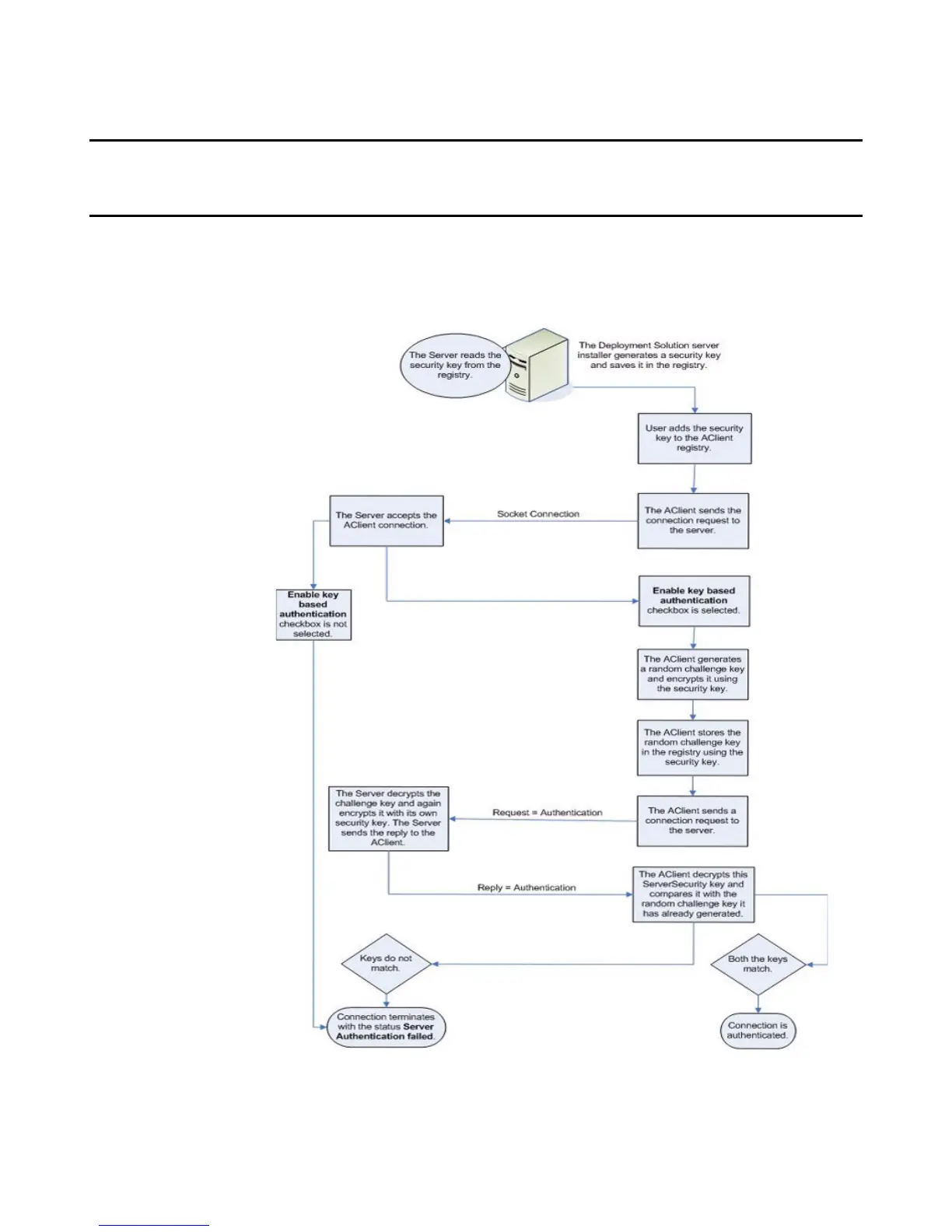
Deployment Agent Authentication
This article describes the AClient and the Deployment Server authentication process.
The authentication process is required to safeguard the use of the AClient from
connecting to a malicious Deployment Server.

Table of Contents

Related product manuals