EasyManua.ls Logo

Tellabs 6325 - Functional Description

Default Icon
80 pages
Print Icon
To Next Page IconTo Next Page
To Next Page IconTo Next Page
To Previous Page IconTo Previous Page
To Previous Page IconTo Previous Page
Loading...
48 MA365 Rev. A2
Tellabs
®
6325 Edge Node 3 Reference Information
3.4 Functional Description
Housing The Tellabs 6325 node is housed in a 1 U high subrack. The supplied flanges
can be mounted to adapt to either 19 inch or ETSI wide racks.
Connections All connections are made directly to the connectors at the front of the modules
of the Tellabs 6325 node.
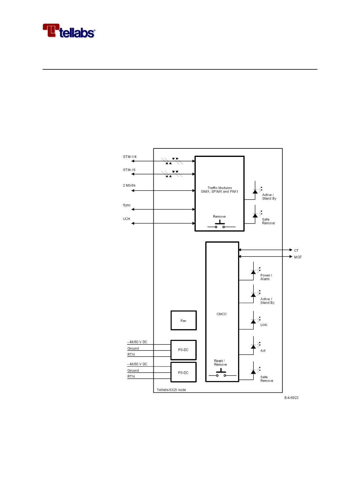
Block diagram The figure shows a simplified block diagram of the Tellabs 6325 node. The in-
terfaces available depends on the modules installed in the Tellabs 6325 node.
Master controller Internally the Tellabs 6325 node is managed by the CMCC module.
The CMCC contains a non-volatile memory for the application SW of the net-
work element. This memory can contain at least two versions of the SW and
download of new SW while in service is possible.

Related product manuals