EasyManua.ls Logo

Thomas 1700 - Safety Circuit 5.10

Thomas 1700
231 pages
Print Icon
To Next Page IconTo Next Page
To Next Page IconTo Next Page
To Previous Page IconTo Previous Page
To Previous Page IconTo Previous Page
Loading...
5
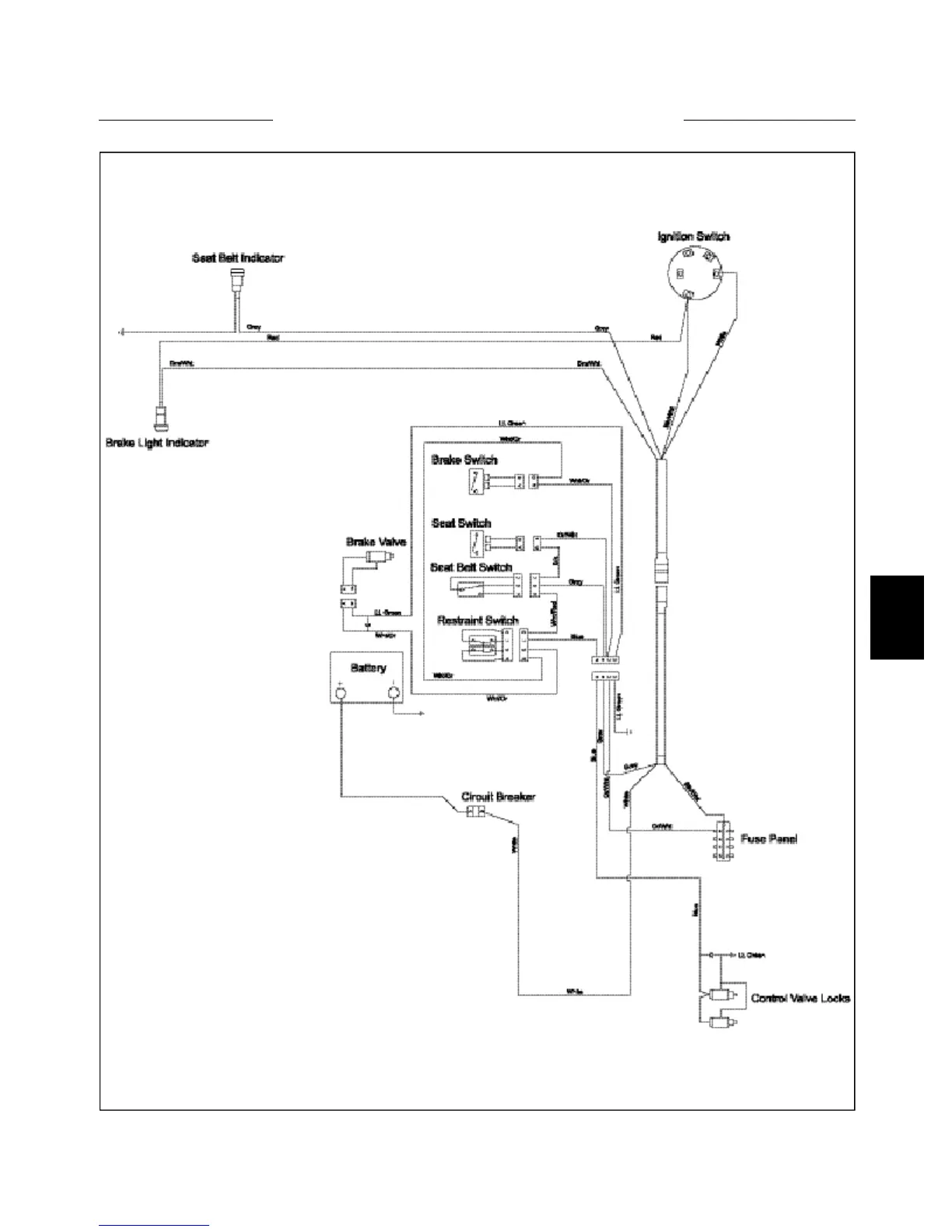
SAFETY CIRCUIT 5.10
C3855
5-19
1700
175

Table of Contents

Related product manuals