EasyManua.ls Logo

Thomas 1700 - Trouble Shooting 2.3

Thomas 1700
231 pages
Print Icon
To Next Page IconTo Next Page
To Next Page IconTo Next Page
To Previous Page IconTo Previous Page
To Previous Page IconTo Previous Page
Loading...
2-5
2
TROUBLE SHOOTING 2.3
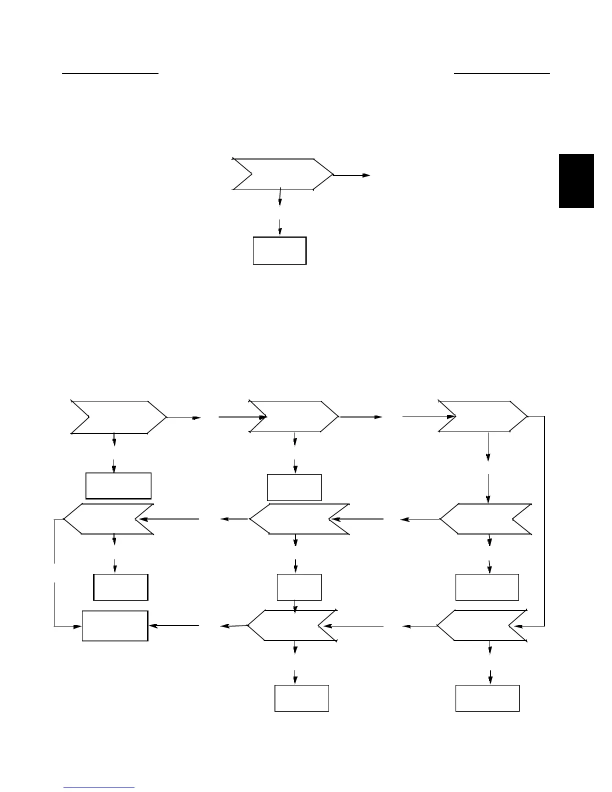
Symptom: Neutral Difficult Or Impossible To Find
Inspect external
control linkage
OK
OK OK
OK
OK
OK
OKOK
Defective
Repair or
replace
DefectiveBelow level
Symptom: System Operating Hot
Check oil level
in reservoir
Inspect heat
exchanger
Check charge
pressure
Low
Inspect inlet
screen or filter
Repair or
replace
Repair or
replace
Repair or
replace
Reduce system
load
Repair or
replace
Inspect charge
relief valve
Inspect charge
pump
CloggedDefective
Defective High
Defective
Fill to proper
level
Replace
Replace pump
and motor
Inspect motor
Check system
pressure

Table of Contents

Related product manuals