EasyManua.ls Logo

Topcon SL-D701 - OPTIONAL ACCESSORIES; SYSTEM CONFIGURATION

Topcon SL-D701
58 pages
Print Icon
To Next Page IconTo Next Page
To Next Page IconTo Next Page
To Previous Page IconTo Previous Page
To Previous Page IconTo Previous Page
Loading...
50
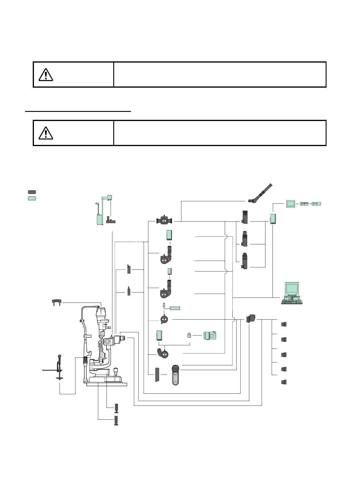
OPTIONAL ACCESSORIES
OPTIONAL ACCESSORIES
TOPCON SLIT LAMP SL-D701 provides the following optional accessories for imaging.
For inquiries, please call your dealer or TOPCON (see the back cover)
•For details, please refer to the instruction manuals of each product.
SYSTEM CONFIGURATION
CAUTIONS
To prevent falling during use and movement, secure optional accesso-
ries.
CAUTIONS
To avoid electric shock, do not touch the external connection terminal
and the patient at the same time.
TOPCON product
Products of other
System Chart
Background Illumination
BG-5
Hruby
Lens
AUXILIARY SPRING
SO-AS1, 2, 3
PATIENT HANDLE PG-1
Yellow Filter
Iris Diaphragm
SO-DF01
Tonometer Mount
SO-TM1
Applanation
Tonometer
Model R900
Beam
Splitter
TV Relay Lens
TL-54 (1/2C)
TV Relay Lens
TL-55 (1/3C)
TV ATT
TL-57
TV ATT
TL-56
Adapt Cover
SO-AC 6,7
Digital Camera Unit DC-4
Dedital Camera
1/2C Video
Camera
(Adapter Lens)
SONY
DXC-390/-C33
Panasonic
GP-KS162
1/2 TV Camera
Observation
Tube
TV Relay Lens
bayonet mount 1/2
TV
Relay Lens
Cmount 1/2
TV
Relay Lens
Cmount 1/3
Monitor TV
Video
Camera
Still Video
Recorder
Printer
Parallel
binoculer Tubes
PB-2
12.5X
Eyepiece
12.5X
Eyepiece
12.5X
Eyepiece
12.5X
Eyepiece
20X
Eyepiece
The one there is no click but
with measurement scale.
The one there is click, and
without scale.
The one there is click, and
with scale.
The one there is click, and
with measurement scale.
IMAGEnet

Table of Contents

Other manuals for Topcon SL-D701

Related product manuals