EasyManua.ls Logo

Trane Sintesis RTAF - Ice Making (Auto to Ice Making to Ice Making Complete)

Trane Sintesis RTAF
92 pages
Print Icon
To Next Page IconTo Next Page
To Next Page IconTo Next Page
To Previous Page IconTo Previous Page
To Previous Page IconTo Previous Page
Loading...
Start-Up and Shutdown
RTAF-SVX001A-EN 61
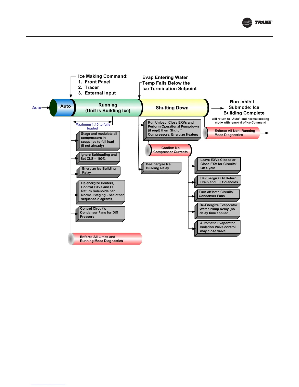
Ice Making (Auto to Ice Making to Ice Making Complete)
Figure 52 shows the transition from Auto to Ice making, to
Ice Making Complete.
Figure 52. Sequence of events: ice making (auto to ice making to ice making complete)

Table of Contents

Related product manuals