EasyManua.ls Logo

Wittenborg ES 7100 PLUS - Page 61

Wittenborg ES 7100 PLUS
88 pages
Print Icon
To Next Page IconTo Next Page
To Next Page IconTo Next Page
To Previous Page IconTo Previous Page
To Previous Page IconTo Previous Page
Loading...
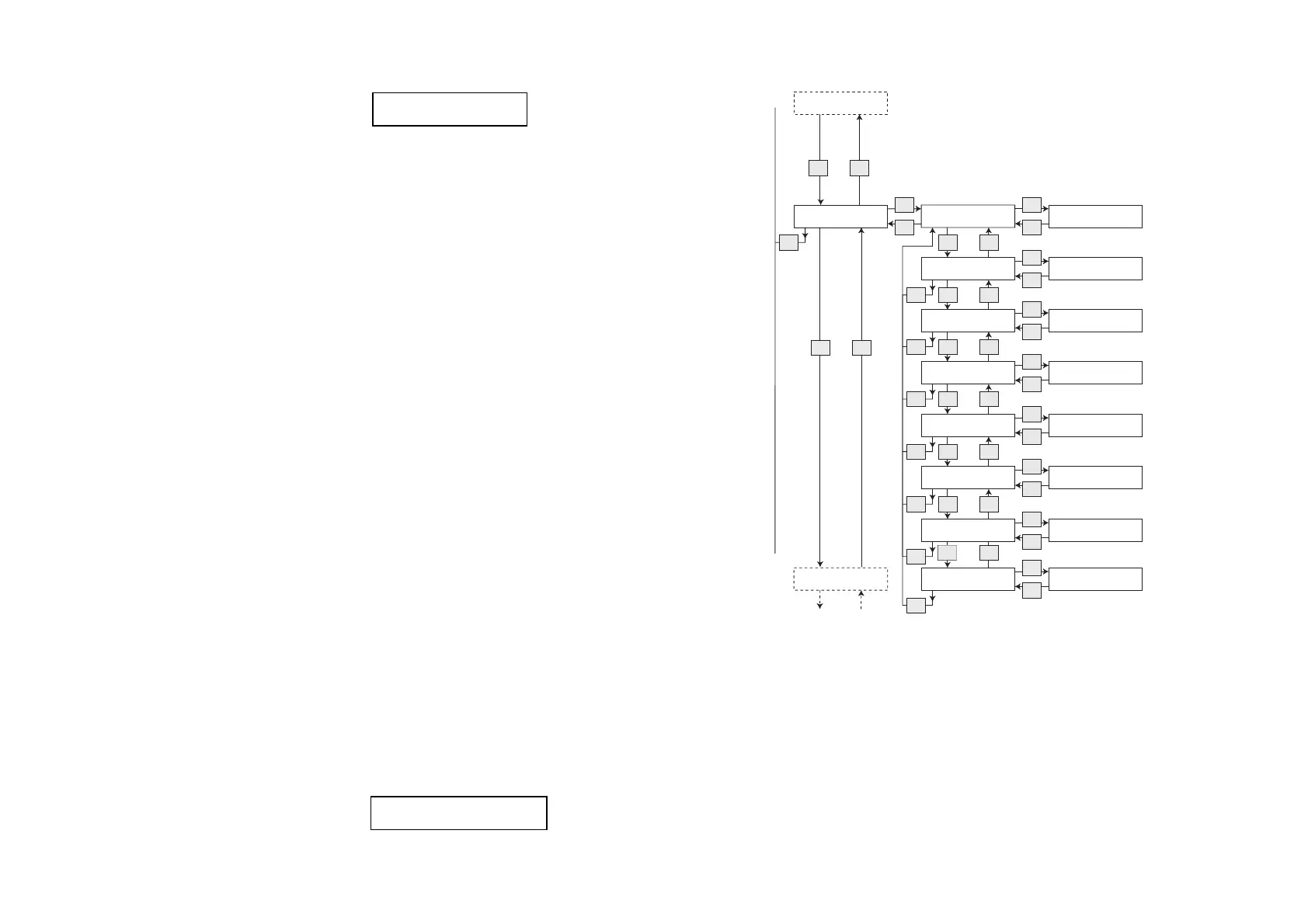
Additional routines
10.2011 ES 7100 PLUS 57
Cashless audit
Cash audit Amount: 00000.00
Sel
OK
Amount: 00000.00
Sel
OK
Amount: 00000.00
Sel
OK
Amount: 00000.00
Sel
OK
Money to tubes
Sel
Esc
Money to cash box
v ^
Collected money
v
^
Manually filled
*
v
^
v ^
Esc
Esc
Esc
Esc
Amount: 00000.00
Sel
OK
Manually delivered
v
^
Esc
Amount: 00000.00
Sel
OK
Value overpay
v
^
Esc
Amount: 00000.00
Sel
OK
Dispensed change
Esc
v
^
v ^
Sales audit
Number: 0000000
Sel
OK
Number of tokens
v
^
Esc
Diagram continued
Continued on next page
* Applicable only to BDV and MDB/
ICP coin mechanisms.

Table of Contents

Related product manuals