EasyManua.ls Logo

ABB AV410 - Page 31

ABB AV410
64 pages
Print Icon
To Next Page IconTo Next Page
To Next Page IconTo Next Page
To Previous Page IconTo Previous Page
To Previous Page IconTo Previous Page
Loading...
29
5 PROGRAMMING…
…5.9 Test Outputs and Maintenance
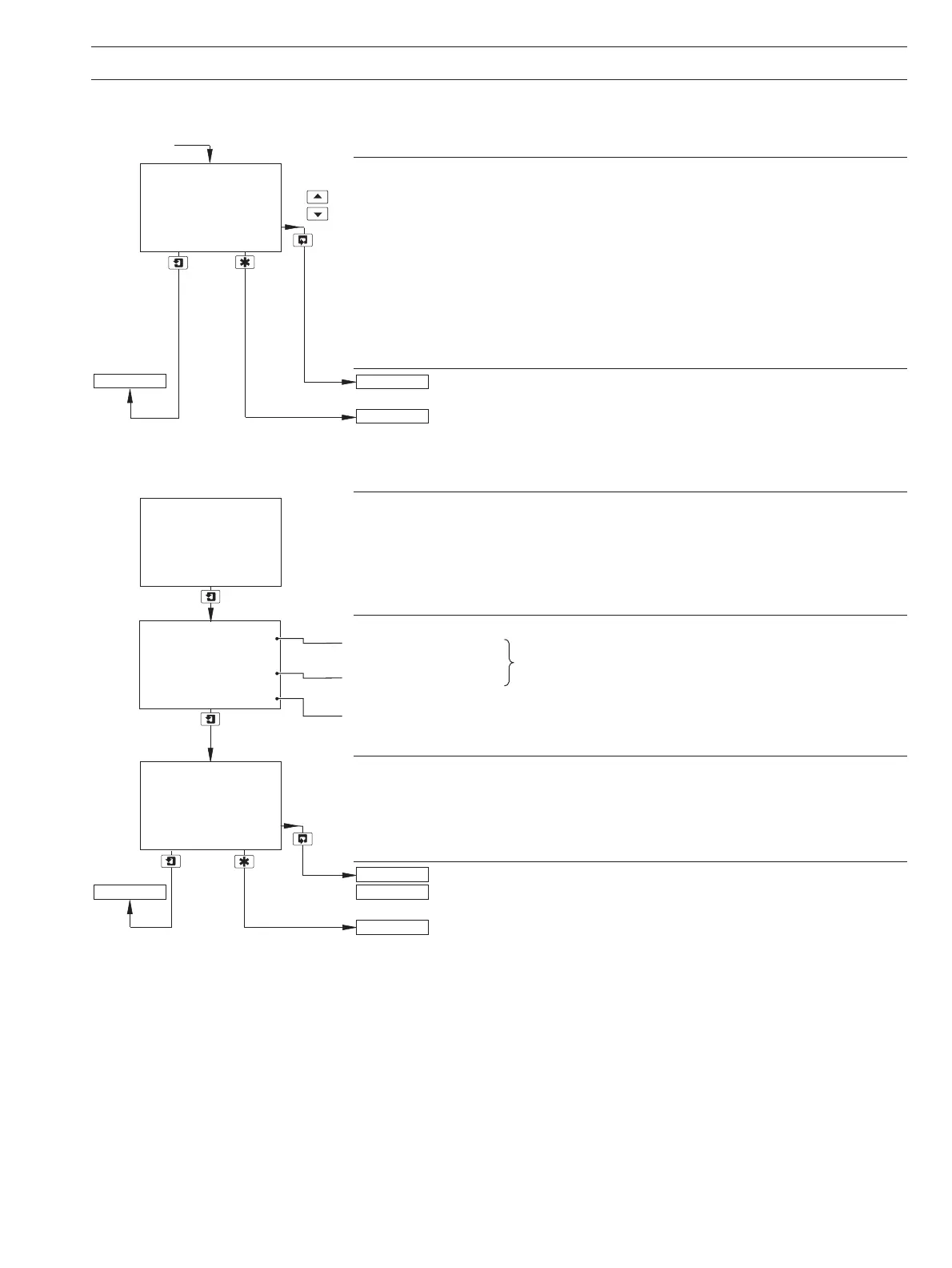
Automatic Time
If required, set a time period between 1 and 6 hours, in 30 minute increments, for which the
outputs are held when
Hold Outputs is set to Auto.
At the default setting of Off, changes in relay action and analog outputs are disabled during
sensor calibration and enabled automatically at the end of the procedure.
If a time is set, changes in relay action and analog outputs are disabled during sensor
calibration but, if the calibration is not completed within the set time, the calibration is
aborted, the display returns to the Operating Page and
CAL. ABORTED is displayed.
Continued below.
See Section 7.1.
Sensor A Outputs
Organics and Reference Signals
Organics total signal
These values equate to the percentage light transmission
through the sample.
Reference total signal
The peak values of the light pulse generated by the strobe lamp.
Instantaneous Reading
Internal damping function disabled – display shows instantaneous reading from sensor.
Sensor B outputs (dual input monitors only) are identical to Sensor A outputs.
Single input monitor – continued on next page.
See Section 7.1
Peak:S=208 R=202
100.7
Org. A
99.5
Ref. A
Sensor A Outputs
-----
Sensor A Outputs
FACTORY SETTINGS
Sensor A Reading
35.2
mg/l C
Sensor B Outputs
Cal.Coefficients
Automatic Time
Hrs
30
Mins
FACTORY SETTINGS
Sensor A Outputs
Maintenance
1
Hold Outputs
set to Auto.

Related product manuals