EasyManua.ls Logo

Baylis RFP-100A - Generator States Flow Chart; Figure 5-3 - Generator States Flow Chart

Default Icon
48 pages
Print Icon
To Next Page IconTo Next Page
To Next Page IconTo Next Page
To Previous Page IconTo Previous Page
To Previous Page IconTo Previous Page
Loading...
© 2012-2019 Baylis Medical Company Inc. 19 of 48 DMR RFP-100A 3.3 V-13 29-May-2020_EN.docx
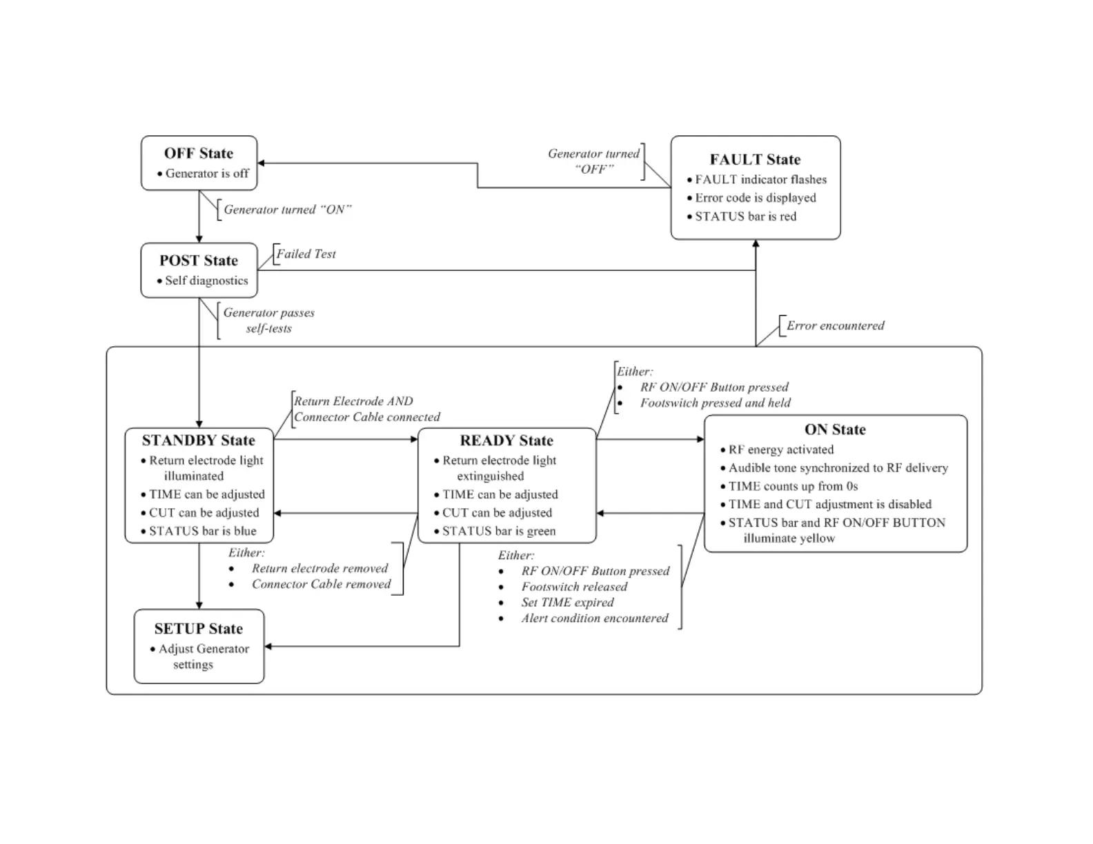
5.3. GENERATOR STATES FLOW CHART
Figure 5-3 Generator States Flow Chart

Table of Contents