EasyManua.ls Logo

Beacon MEGA - Sensor Module to Digital Display Module Wiring

Default Icon
52 pages
Print Icon
To Next Page IconTo Next Page
To Next Page IconTo Next Page
To Previous Page IconTo Previous Page
To Previous Page IconTo Previous Page
Loading...
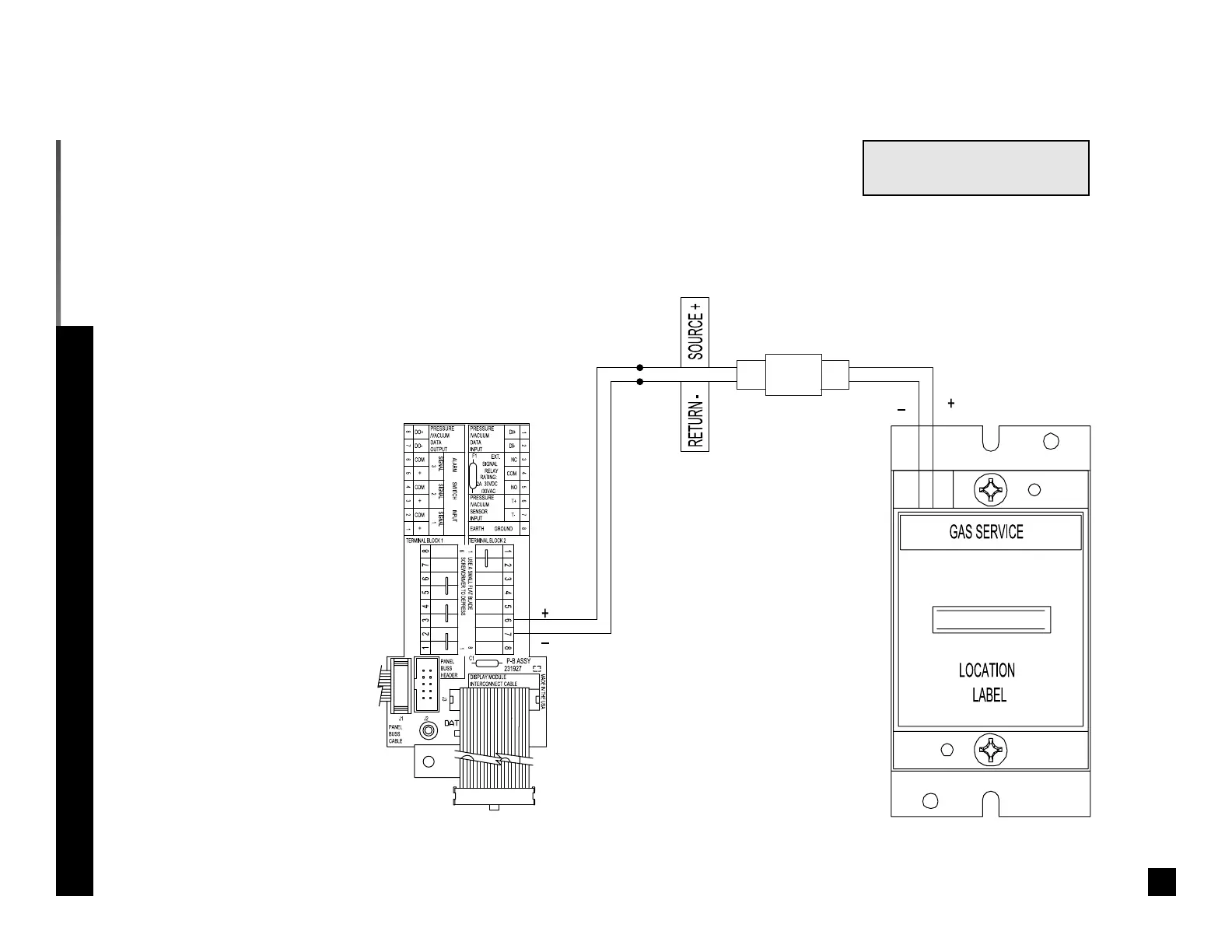
Schematic 2. Sensor Module to Digital Display Module
Digital display module
interconnect board
Ten- w i r e r i b bon c ab l e
to adjacent module
Twenty-wire ribbon cable to
digital display module chassis
Polarized
connector
Sensor module
Wiring terminals accept up
to #14 AWG wire
16
Part No. 6-847681-00 Rev. D
Wiring Schematic: Sensor Module to Digital Display Module
NOTE:
Maintain correct sensor polarity.
RED
BLACK

Table of Contents