EasyManua.ls Logo

Beckhoff EL7031 - Page 69

Beckhoff EL7031
255 pages
Print Icon
To Next Page IconTo Next Page
To Next Page IconTo Next Page
To Previous Page IconTo Previous Page
To Previous Page IconTo Previous Page
Loading...
Commissioning
EL70x1 69Version: 4.4
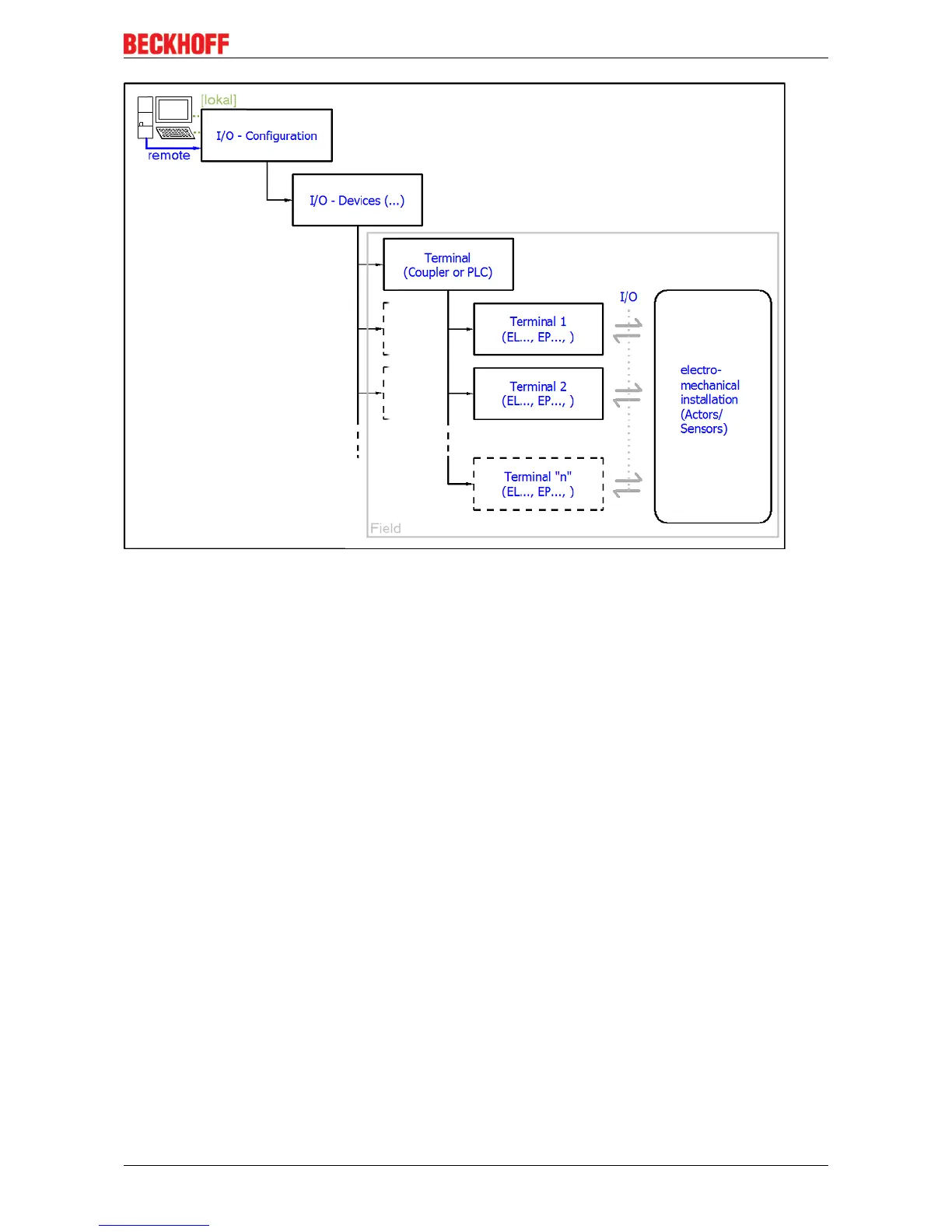
Fig.46: Relationship between user side (commissioning) and installation
The user inserting of certain components (I/O device, terminal, box...) is the same in TwinCAT2 and
TwinCAT3. The descriptions below relate to the online procedure.
Sample configuration (actual configuration)
Based on the following sample configuration, the subsequent subsections describe the procedure for
TwinCAT2 and TwinCAT3:
Control system (PLC) CX2040 including CX2100-0004 power supply unit
Connected to the CX2040 on the right (E-bus):
EL1004 (4-channel analog input terminal -10…+10V)
Linked via the X001 port (RJ-45): EK1100 EtherCAT Coupler
Connected to the EK1100 EtherCAT coupler on the right (E-bus):
EL2008 (8-channel digital output terminal 24VDC;0.5A)
(Optional via X000: a link to an external PC for the user interface)

Table of Contents

Related product manuals