EasyManua.ls Logo

Burnham ALPINE - Page 75

Burnham ALPINE
132 pages
Print Icon
To Next Page IconTo Next Page
To Next Page IconTo Next Page
To Previous Page IconTo Previous Page
To Previous Page IconTo Previous Page
Loading...
75
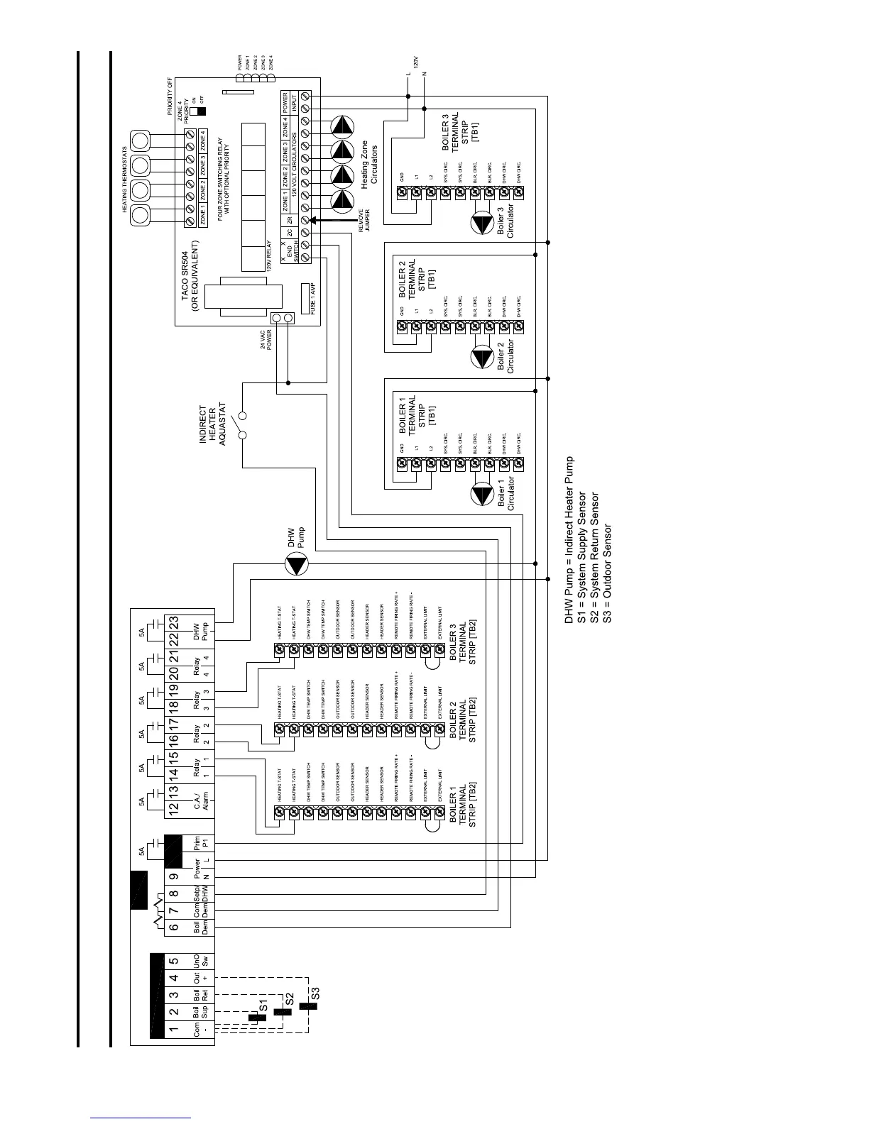
Figure 44B: Modular Wiring Diagram w/Tekmar 264 Control
Tekmar 264 Based Control System (or equal)
Sequence of Operation
The Tekmar 264 Control (or equal) can control up to four (4) boilers and an Indirect Water Heater by utilizing stage ring. When a call for heat is received by the Tekmar 264
Control, the control will re either one or more boilers in sequential ring mode to establish a required reset water temperature in the system supply main based on outdoor
temperature. The boilers will modulate on their own based on each boiler’s Sage2.1™ Control and will target a setpoint temperature to supply enough input to the system main
to satisfy the desired reset water temperature in the main established by the Tekmar 264 Control. When a call for Indirect Hot W
ater is generated to the Tekmar 264, the control
will de-energize the zone pump control (ZC terminal), energize the Indirect pump and sequentially re the boilers to establish a setpoint temperature in the main for the Indirect
Heater using Priority. The Tekmar 264 Control will disable the stage ring and post purge the Indirect Pump to reduce the temperature in the Supply Main near the end of the
Indirect Mode to a point where it will need to be when it changes back to Space Heating Mode. The T
ekmar 264 Control also has the ability to rotate the lead-lag ring of the
boilers to establish equal operating time for each boiler stage.
X. Modular Installation (continued)

Other manuals for Burnham ALPINE

Related product manuals