EasyManua.ls Logo

Burnham ALPINE - Page 74

Burnham ALPINE
132 pages
Print Icon
To Next Page IconTo Next Page
To Next Page IconTo Next Page
To Previous Page IconTo Previous Page
To Previous Page IconTo Previous Page
Loading...
74
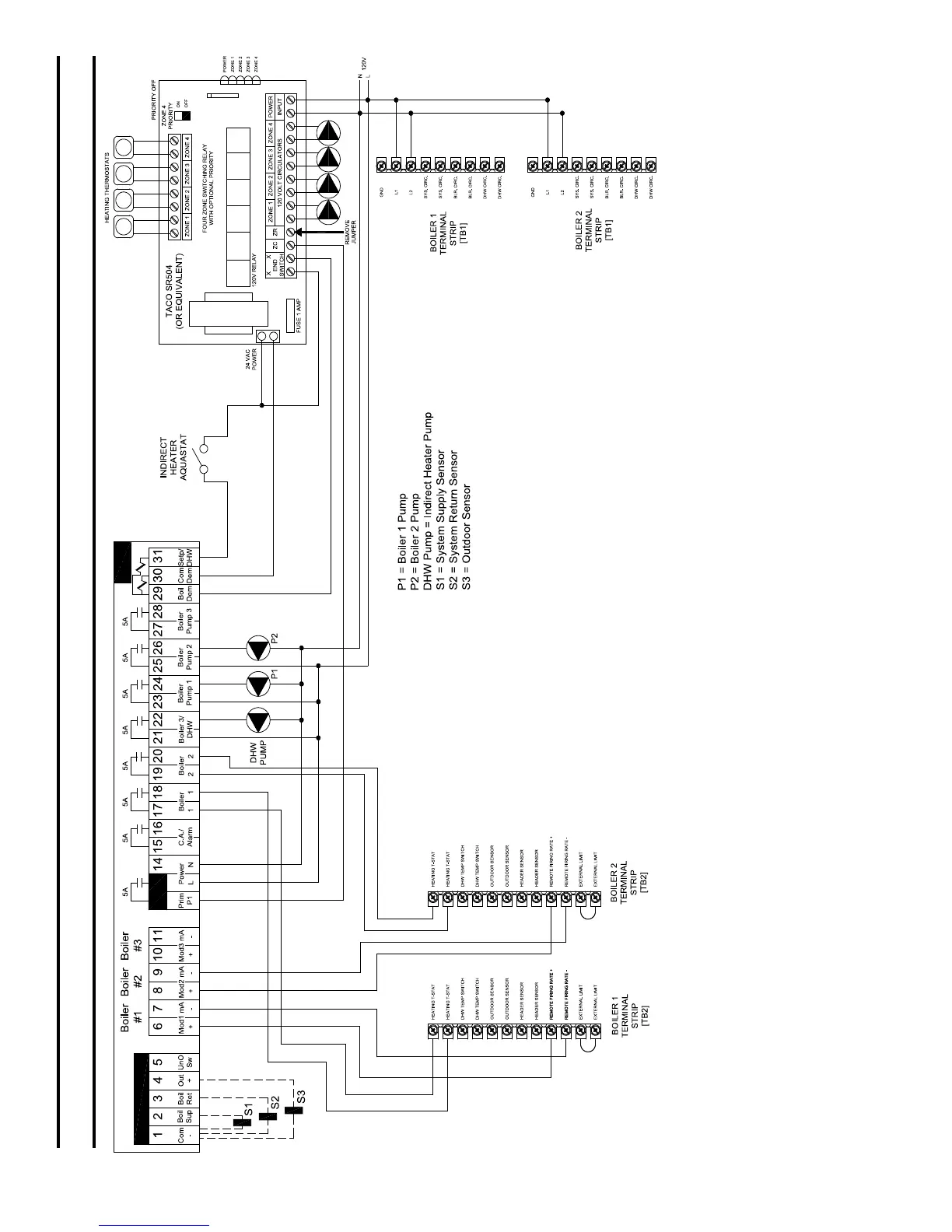
Tekmar 265 Based Control System (or equal)
Sequence of Operation
The Tekmar 265 Control (or equal) can control up to three (3) boilers and an Indirect Water Heater. When a call for heat is received by the Tekmar 265 Control, the control
will re either one or more boilers in either parallel or sequential ring mode to establish a required reset water temperature in the system supply main based on outdoor
temperature. The boilers will modulate based on an Analog communication signal established between the Tekmar 265 Control and each boiler’s Sage2.1™ Control. The
boiler(s) and system supply water temperature will be reset together to maintain the input that is needed to the system. When a call for Indirect Hot Water is generated to the
Tekmar 265, the control will de-energize the zone pump control (ZC terminal), energize the Indirect pump and modulate the boiler ring to establish a setpoint temperature in the
main for the Indirect Heater using Priority. The Tekmar 265 also controls each boiler’s pump and a post purge of leftover temperature in the boilers will occur at the end of the
call for Indirect Hot Water.
X. Modular Installation (continued)
Figure 44A: Modular Wiring Diagram w/Tekmar 265 Control

Other manuals for Burnham ALPINE

Related product manuals