EasyManua.ls Logo

CAME FAST KIT - 4.3 - Electrical Connections

CAME FAST KIT
32 pages
Print Icon
To Next Page IconTo Next Page
To Next Page IconTo Next Page
To Previous Page IconTo Previous Page
To Previous Page IconTo Previous Page
Loading...
14
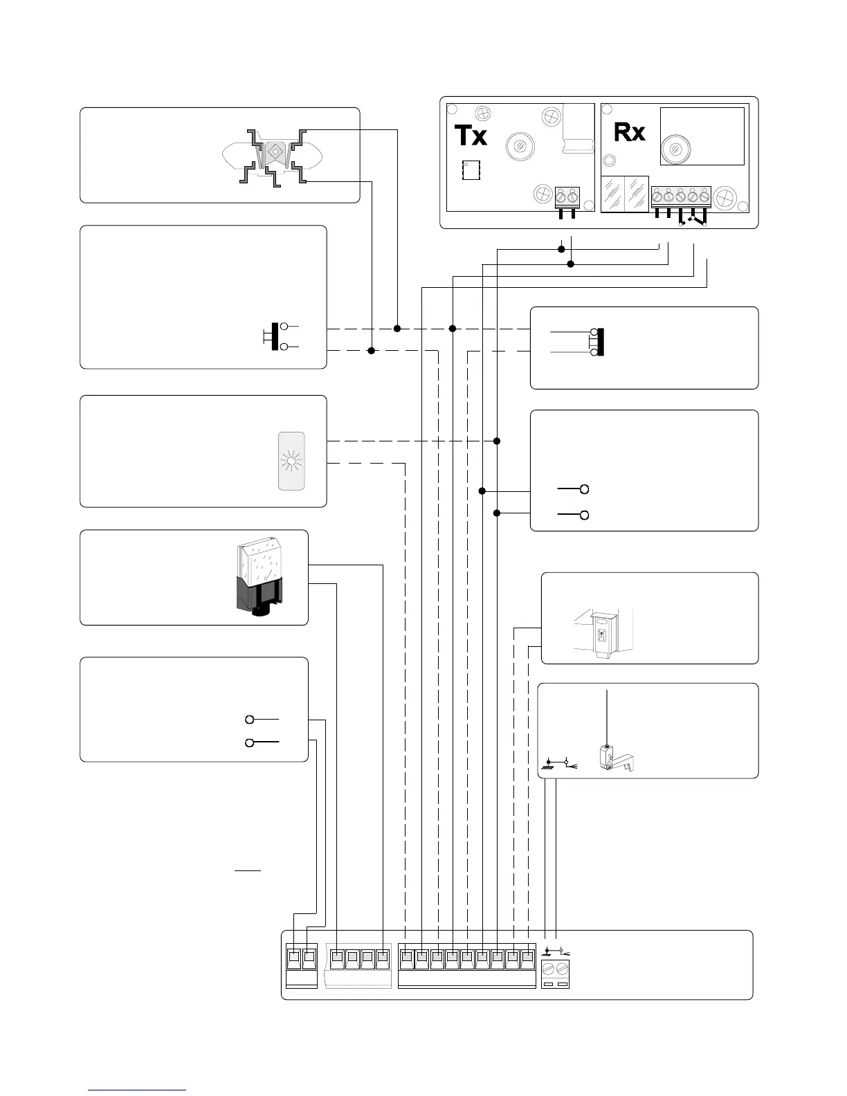
4.3 - Electrical Connections
230V (a.c.) power supply
Flashing
Open gate pilot lamp
Contact radio and/or pushbutton
controlled for open-close
Stop button (n.c.)
24V accessories
a.c. (20W max.)
Antenna
Electric block
WX Y E
L1 L2
72C1 11 10 ES5ES1
Keyselector
2
7
*
10
5
*
E
W
EB
EB
24V
15W max.
*
11
10
*
n.o.
c
n.c.
+ -
+ -
L2
L1
C
N.O.
2
1
*Accessories not included in the kit
ZF1 control panel terminal board
Possible electrical connections on (ZA3-ZA4-
ZA5-ZM2), follow the related instructions on
the control panel technical pamphlet.
24V
3W max.
230V
25W max.
*
Contacts 1-2 and 2-CX are N.C.
contacts. These contacts must be
connected together if they are not used.
* Accessories not
included in the kit

Related product manuals