EasyManua.ls Logo

ColDesi Avance - Basic Procedure of Embroidery

ColDesi Avance
64 pages
Print Icon
To Next Page IconTo Next Page
To Next Page IconTo Next Page
To Previous Page IconTo Previous Page
To Previous Page IconTo Previous Page
Loading...
19 | P a g e
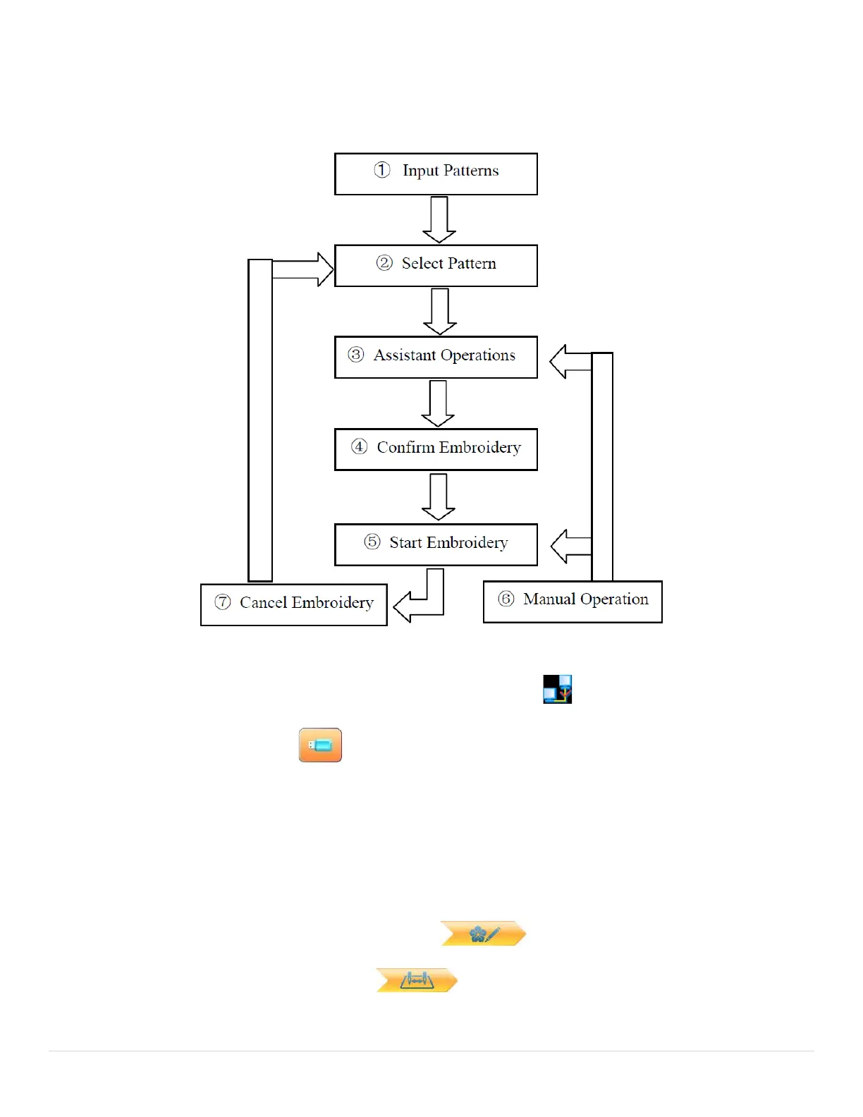
2.3 Basic Procedure of Embroidery
The machine carries out embroidery based on the patterns saved in memory. The following figure is the
basic procedure of the embroidery:
I. Input Patterns
User can input patterns through network or USB disk. Only with (successful registration)
displayed, can it be possible to transmit patterns by network. For U disk operation, in pattern
management interface, press to enter U disk management interface.
II. Select Pattern
In pattern management interface, user can select needed pattern for embroidery.
III. Assistant Operations
After selecting the pattern for embroidery, user can make assistant operations according to need before
embroidery.
1. Set repetition, rotation and scaling —— press to enter parameter management interface.
2. Set color-changing order —— press to enter color-changing setting interface.

Table of Contents