EasyManua.ls Logo

Comelit SIMPLEBUS2 - Porter Switchboard Systems: 1 Main Entrance

Comelit SIMPLEBUS2
46 pages
Print Icon
To Next Page IconTo Next Page
To Next Page IconTo Next Page
To Previous Page IconTo Previous Page
To Previous Page IconTo Previous Page
Loading...
SIMPLEBUS2 AUDIO-VIDEO
19
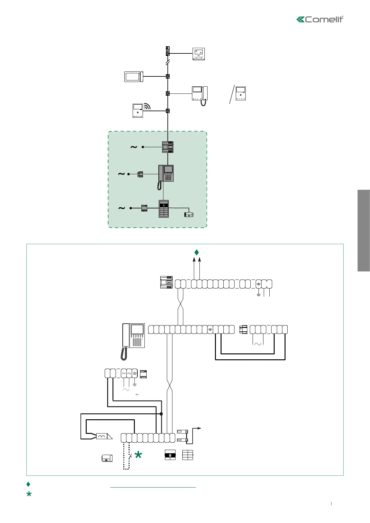
Video entry system with 1 main entrance and porter switchboard
4888C
1998VC
1195
6701W
6701W/8
6601W
6721W
6801W
6741W
1595
UT1020
~
+
-
4888C
1
L
IN
L
IN
L
4
L
3
L
2
L
1
L
3
L
2
L
4
L
230V
~ ~
NO C
D
N
G
1195
4
2
0
0
3
2
0
2
1
X
R
X
T
T
U
O
T
U
O
2
LP
H
C
H
C
M
L
M
L
0
~
24
~
1
LP
1998VC
E
T
R
GND
SE
NO NC
C
O
M
LL
+
VV
-
UT1020 UT9200
120-230 V
-
+
1595
Video entry system riser (see: “VIDEO ENTRY SYSTEM RISER”)
20 m MAX. Local door-opener button.

Table of Contents

Related product manuals