EasyManua.ls Logo

Crane BevMax 4 - Page 58

Crane BevMax 4
103 pages
Print Icon
To Next Page IconTo Next Page
To Next Page IconTo Next Page
To Previous Page IconTo Previous Page
To Previous Page IconTo Previous Page
Loading...
57
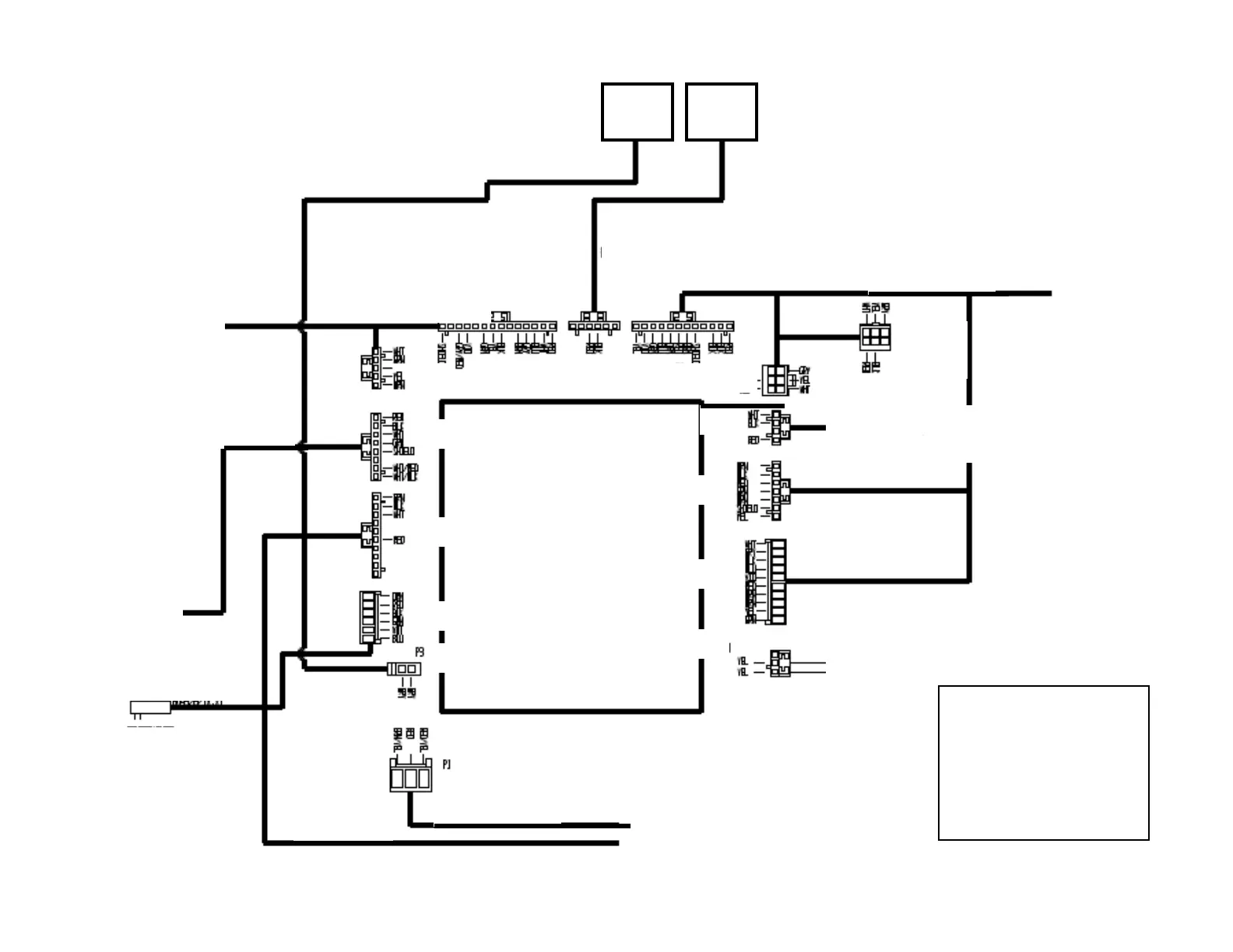
To P3/P6 Y Motor board
To X Moto
r
To
Power
BevMax 4 5800-4/3800-4/5800-E4/3800-E4 Cabinet Diagram (Domestic & Export)
5800-4 Control Board
80492870
To Doo
r
To DEX
Jack
To Coin
Mech
Temp Sensor
80492821
80492825
80492824
80492836xx1
80492827
80492823
J11
P6
J5
J16 P2P10P14
P15
P7
P12
P3
P8
80492819
80492828
Door
Switch
Door
Switch
J3
80492823
BevMax 4 Wiring
Diagrams
Right side Pg 1 of 3
803,889,16x.x1 Exp. Fluor.
803,889,53x.x1 Exp. LED
803,889,52x.x1 Dom. LED
803,888,47x.x1 Dom. Fluor.
80492926 - DN3800 narrow
80492923 – DN 5800 wide

Table of Contents

Related product manuals