EasyManua.ls Logo

Crane BevMax 4 - Vender Wiring Diagram Cabinet (Domestic & Export)

Crane BevMax 4
103 pages
Print Icon
To Next Page IconTo Next Page
To Next Page IconTo Next Page
To Previous Page IconTo Previous Page
To Previous Page IconTo Previous Page
Loading...
56
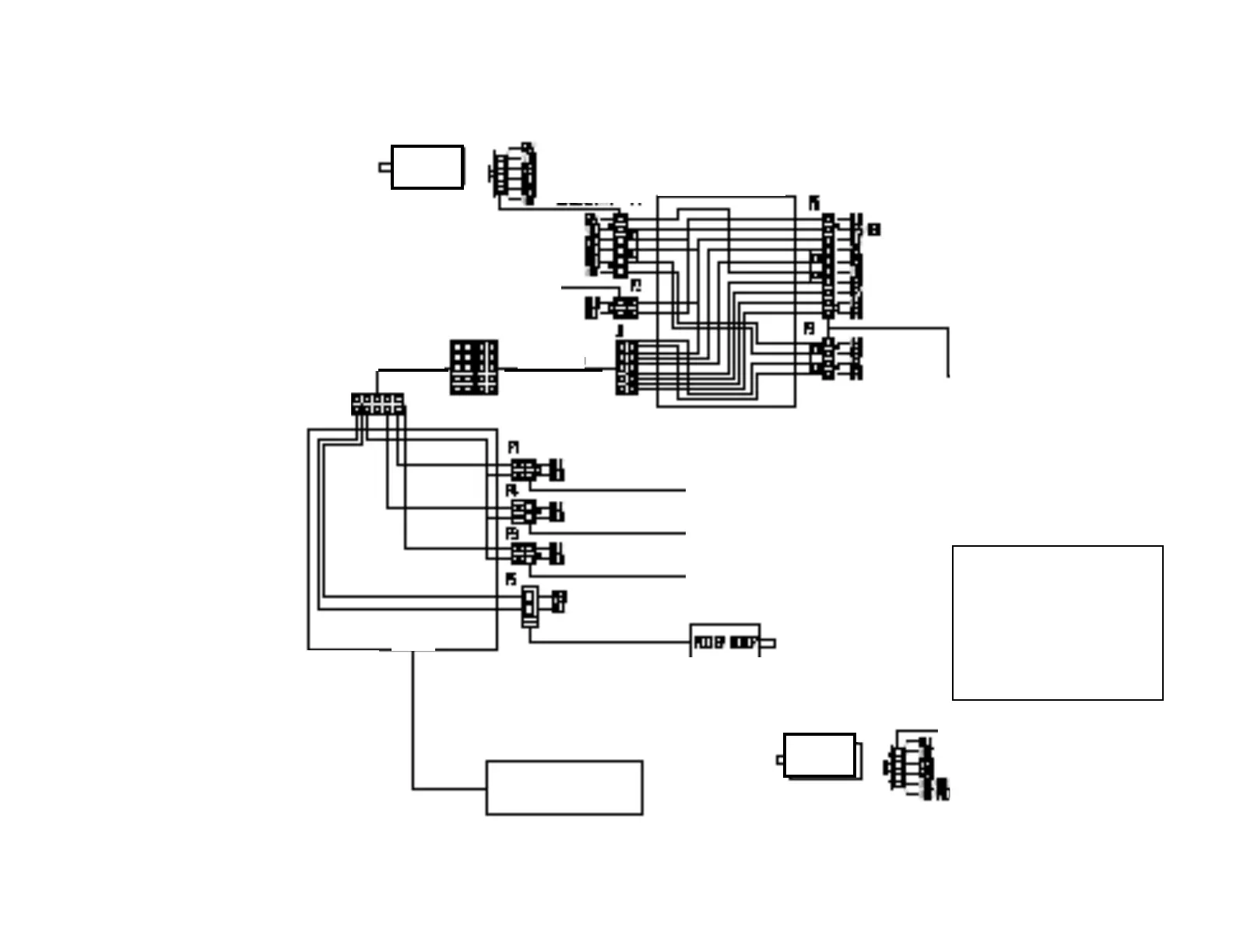
BevMax 4 5800-4/3800-4/5800-E4/3800-E4 Cabinet Diagram (Domestic & Export)
To P14/P8 control board
To P15 control board
Y Motor Board
80492532
Sensor Plate
X Motor
80450189
Y Motor
80450189
Cup Board
80492916
Picker Motor
80450161
Picker Home Sw.
80410123
Picker Out Sw.
80410132xx1
Cup Home Sw.
80410131
Limit Switch
80410131
P5
P3
P4
P1
P1
P2
J3
P6
P3
J1
X Motor
Y Motor
80492374
J1
80492926 - DN3800 narrow
80492923 – DN 5800 wide
CR0013743
80492421
BevMax 4 Wiring
Diagrams
Left side Pg 1 of 3
803,889,16x.x1 Exp. Fluor.
803,889,53x.x1 Exp. LED
803,889,52x.x1 Dom. LED
803,888,47x.x1 Dom. Fluor.

Table of Contents

Related product manuals