EasyManua.ls Logo

Crane BevMax 4 - Vender Wiring Diagram Power & Fluorescent Lighting (Domestic Only)

Crane BevMax 4
103 pages
Print Icon
To Next Page IconTo Next Page
To Next Page IconTo Next Page
To Previous Page IconTo Previous Page
To Previous Page IconTo Previous Page
Loading...
59
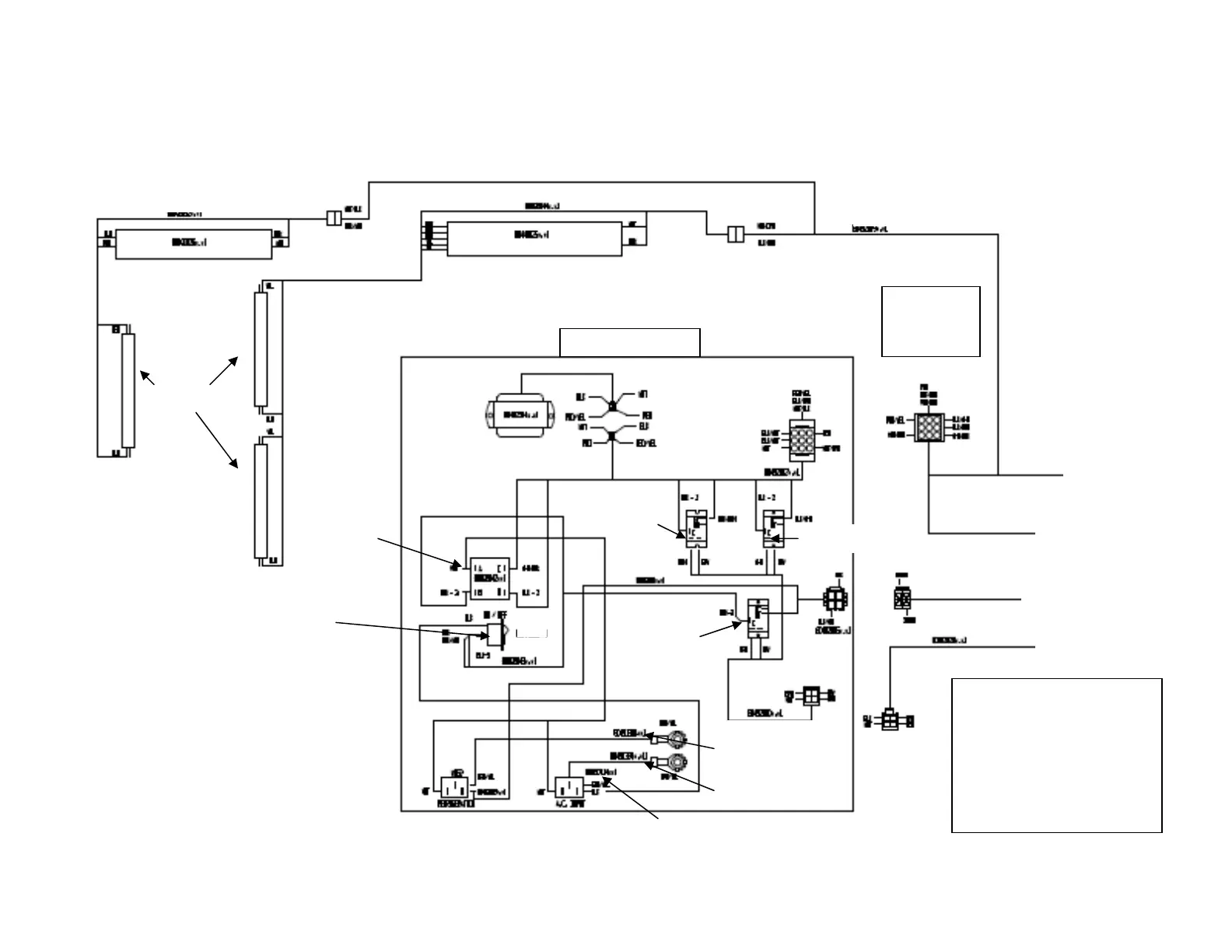
BevMax 4 5800-4/3800-4 Domestic Power & Fluorescent Lighting Diagram
With JST Connectors
Lam
p
Ballast
80440125
Transformer
80492514xx1
BevMax 4 Wiring
Diagram
Pg 3 of 3
803,888,47x.x1 Dom. Fluor.
To Cold Control
To Evaporator Fan
BLK/BRN WHT/BRN
To Cabinet
Ballast
80440126
Choke
80492691
Light relay
Fan relay
Comp.
rela
y
Relays (3)
80420026
Light, fan, &
compressor
80492844
AC In
p
utRefri
g
eration
80492852
80492819
80
492828
Switch
80491515
AC Distribution Box
To Cabinet
80492871
804928
40
80492895
80492895
W662
80480114
80491381
80491384
80492843
80492895
80492842

Table of Contents

Related product manuals