EasyManua.ls Logo

DURKOPP ADLER 745-35-10 S - 12 Appendix; 12.1 Wiring Diagram 745-35-10 S

DURKOPP ADLER 745-35-10 S
284 pages
To Next Page IconTo Next Page
To Next Page IconTo Next Page
To Previous Page IconTo Previous Page
To Previous Page IconTo Previous Page
Loading...
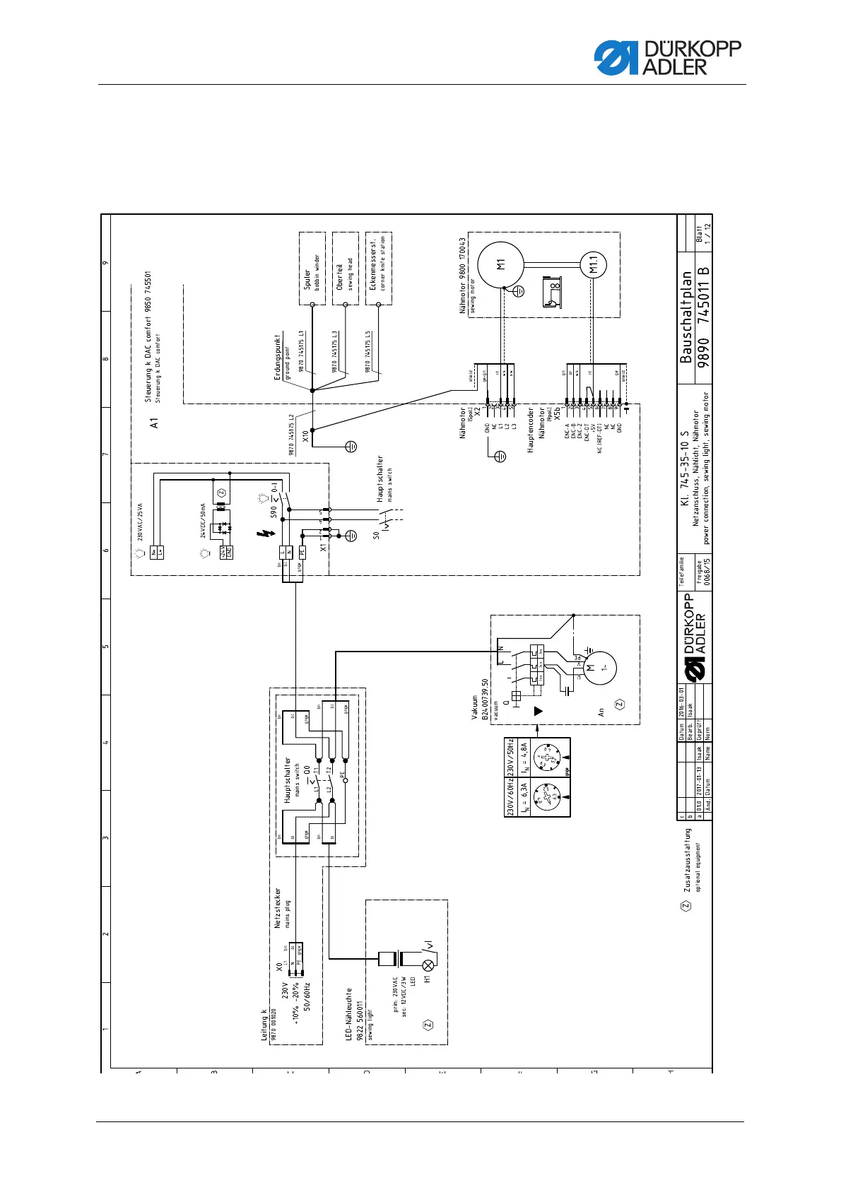
Appendix
Operating Instructions 745-35-10 S/745-35-10 A - 03.0 - 04/2017 247
12 Appendix
12.1 Wiring diagram 745-35-10 S






  !
"#
$ %!  %&&%&  !
"#'
(
)
*
+
,
-
.&/
.*)
'#"
0
1
233
"-
4
-
/!
0&
0
1"-
56"
7
-$!
1-
56#
1/
'

0
8
.
4
'

-$!
5
4
  !
-$ 9!
  !
!&/)( : !'#
4
4;
*!9&$/
  !'#
$!
<;!
*/!
7
$
'#'
=9
)
)
!;
,$!>:
 !
"
5/
;
?:
+!&;  5/
'#
%&&
.
@*
$!A1(
A1)(B
.*)
;
;
&&
$&
$ C$
;
;
&&
;
;
?.
?.
%
@*
&&&&
D
;
;
&&
;
;
&&
E
@*
1
;
;
&&
F
.F
21
,)
.
@*
1(1
1)(
%
0
'#.
,)
(
.
.
.
*(
*(
*(0
*()?
21
(GH*+)?I
(
(
,)
!&/)( : !
G$ I
G'$ I
"
#
'
&! 9$ 
9
&&
!
%
%
&
!
%
!
&
9
'#.
'#.
'#.
%&  !
; ;;%9!
%&9
 !!/: 


"
J
5KK 5KK 5KK


"
J


Table of Contents

Other manuals for DURKOPP ADLER 745-35-10 S

Related product manuals