EasyManua.ls Logo

Ecumaster PMU-16 - Wiring; Basic Diagram

Ecumaster PMU-16
60 pages
Print Icon
To Next Page IconTo Next Page
To Next Page IconTo Next Page
To Previous Page IconTo Previous Page
To Previous Page IconTo Previous Page
Loading...
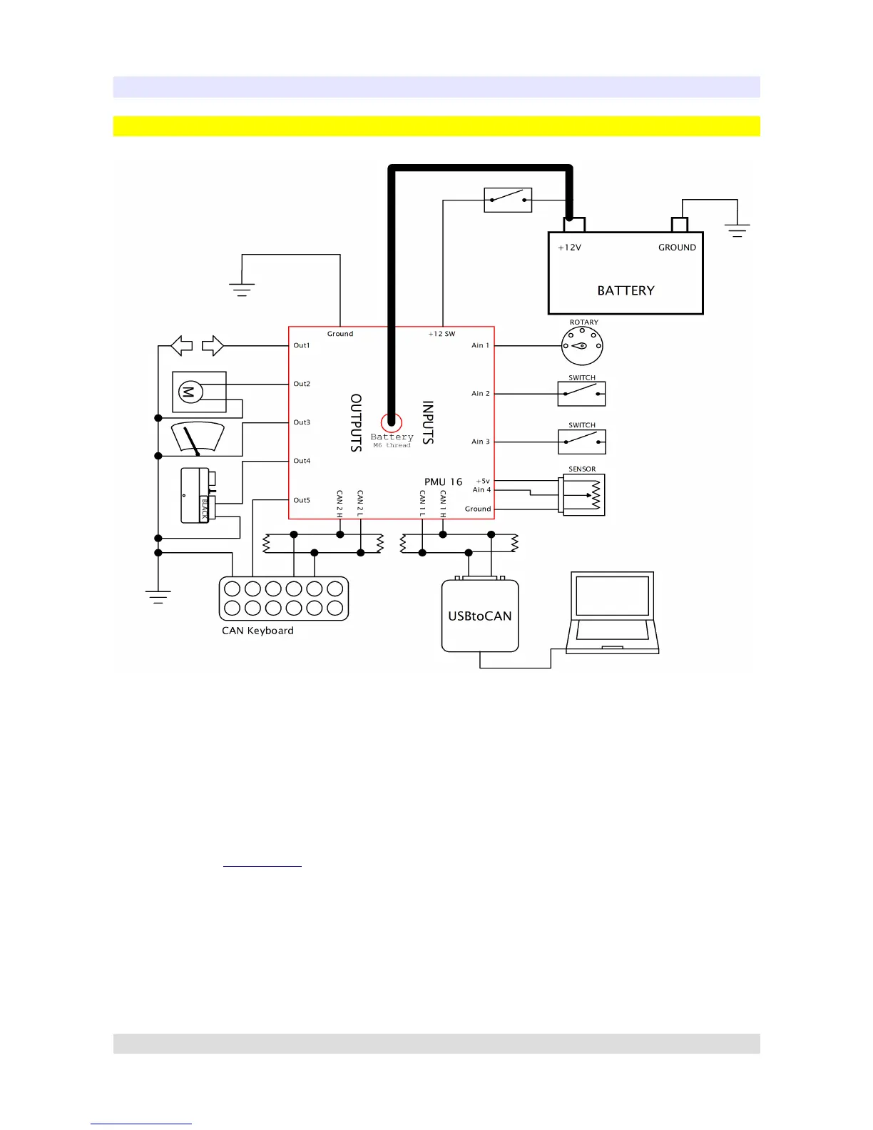
WIRING
Basic diagram
This is the basic PMU communication and connection diagram which contains few key elements:
PC Communication takes place on CAN 1 as this is the CAN specified to use for PC
connection.
CAN 1 has two 120 Ohm terminators on CAN bus. They are necessary, as PMU does not
provide termination on CAN 1.
CANbus Keyboard is connected to CAN 2.
Power to PMU is supplied in two ways: First using the ignition which connects to +12SW
Pin (See PMU Pinout section), second using positive battery terminal which connects to M6
Bolt located on PMU case.
Page 31
PMU Basic Diagram

Table of Contents