EasyManua.ls Logo

Elektron Digitone - 4 Digitone Sound Architecture; Audio Voices; Effects

Elektron Digitone
86 pages
Print Icon
To Next Page IconTo Next Page
To Next Page IconTo Next Page
To Previous Page IconTo Previous Page
To Previous Page IconTo Previous Page
Loading...
4. DIGITONE SOUND ARCHITECTURE
13
4. DIGITONE SOUND ARCHITECTURE
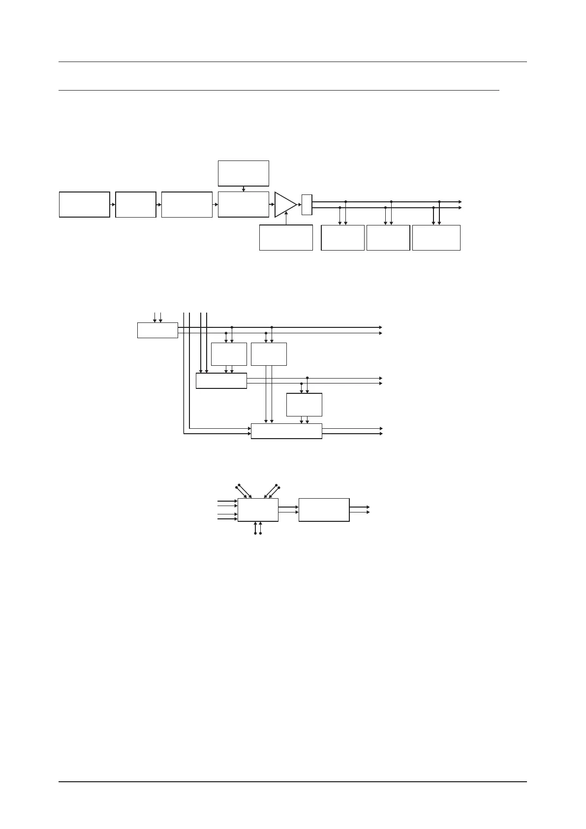
The illustrations below show the Digitone sound architecture, with its eight audio voices, three send
eects (chorus, delay, and reverb) and master eect (overdrive).
4.1 AUDIO VOICES
AUDIO
ENGINE
OVER-
DRIVE
MULTIMODE
FILTER
AMP
BASE-WIDTH
FILTER
FILTER
ENVELOPE
AMP
ENVELOPE
MIXER
DELAY RETURNS
FROM AUDIO ENGINE
OUTPUTS L/R
FADE
ENVELOPE
LFO DESTINATION
PAN
DELAY
SEND
REVERB
SEND
TO MIXER
DELAY
SEND
CHORUS
DELAY
FROM EFFECT SENDS
TO MIXER
TO MIXER
REVERB RETURNS
CHORUS
SEND
FROM INPUT L/R
MASTER
OVERDRIVE
CHORUS RETURNS
REVERB
SEND
REVERB
SEND
REVERB
TO MIXER
4.2 EFFECTS
AUDIO
ENGINE
OVER-
DRIVE
MULTIMODE
FILTER
AMP
BASE-WIDTH
FILTER
FILTER
ENVELOPE
AMP
ENVELOPE
MIXER
DELAY RETURNS
FROM AUDIO ENGINE
OUTPUTS L/R
FADE
ENVELOPE
LFO DESTINATION
PAN
DELAY
SEND
REVERB
SEND
TO MIXER
DELAY
SEND
CHORUS
DELAY
FROM EFFECT SENDS
TO MIXER
TO MIXER
REVERB RETURNS
CHORUS
SEND
FROM INPUT L/R
MASTER
OVERDRIVE
CHORUS RETURNS
REVERB
SEND
REVERB
SEND
REVERB
TO MIXER
AUDIO
ENGINE
OVER-
DRIVE
MULTIMODE
FILTER
AMP
BASE-WIDTH
FILTER
FILTER
ENVELOPE
AMP
ENVELOPE
MIXER
DELAY RETURNS
FROM AUDIO ENGINE
OUTPUTS L/R
FADE
ENVELOPE
LFO DESTINATION
PAN
DELAY
SEND
REVERB
SEND
TO MIXER
DELAY
SEND
CHORUS
DELAY
FROM EFFECT SENDS
TO MIXER
TO MIXER
REVERB RETURNS
CHORUS
SEND
FROM INPUT L/R
MASTER
OVERDRIVE
CHORUS RETURNS
REVERB
SEND
REVERB
SEND
REVERB
TO MIXER

Table of Contents

Other manuals for Elektron Digitone

Related product manuals