EasyManua.ls Logo

Expert SmartTurn - Page 42

Expert SmartTurn
70 pages
Print Icon
To Next Page IconTo Next Page
To Next Page IconTo Next Page
To Previous Page IconTo Previous Page
To Previous Page IconTo Previous Page
Loading...
Turntable control SmartTurn
Installation and commissioning
42 Dok-ID:EXPERT-0003-EN-2011
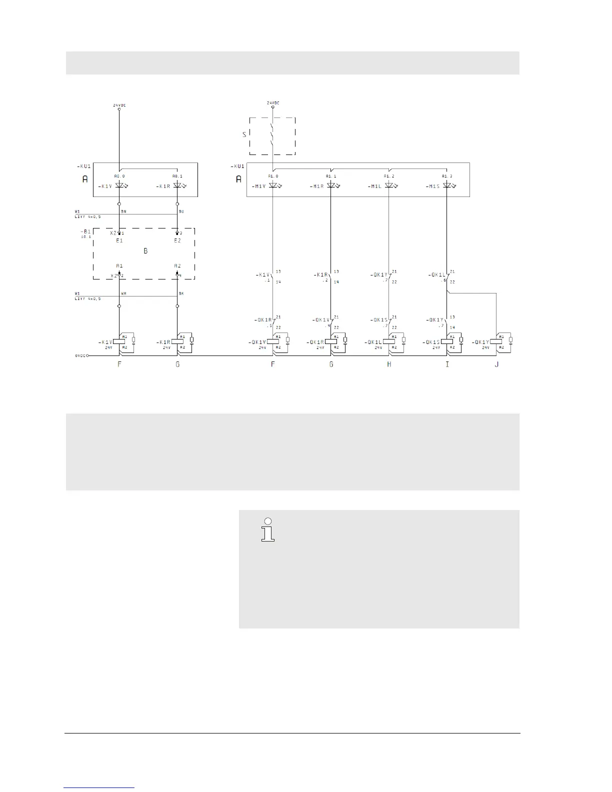
Sample Fig. 16 Activation of the power contactors via coupling relay
A: PLC plant controller
B: SmartTurn control unit
F: "Turntable forward"
G: "Turntable backward"
H: "Turntable slow"
I: "Turntable fast"
J: "Turntable fast - star (wye) contactor"
S: "Emergency stop, protective grate, sliding
door, etc."
NOTE!
The SmartTurn control unit is not a safety
component as defined in the Machinery Directive. If
when operating the turntable, risks can occur that
demand the use of safety functions in accordance
with DIN EN ISO 13849-1, then safety switching
devices must be used that safely interrupt the
activation of the power contactors, and thus stop
the turntable.

Table of Contents