EasyManua.ls Logo

Fike Quadnet - Supervisor - Set Time & Date Function

Fike Quadnet
74 pages
Print Icon
To Next Page IconTo Next Page
To Next Page IconTo Next Page
To Previous Page IconTo Previous Page
To Previous Page IconTo Previous Page
Loading...
Quadnet Control Panel Engineering and Commissioning Manual
14
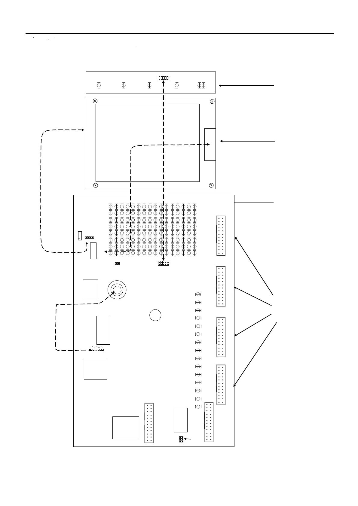
Control Panel Main PCB Located on the inside of the front left hand inner door.
LED PCB
Display
Main Control Panel
CIE PCB
Ribbon connectors
to Termination PCB
USER FUNCTION
BUTTON
LED PANEL
ZONE LEDS
CONTRAST
LCD BACKLIGHT
LCD
RIBBON
RIBBON A
TO TERMINATION PCB
RIBBON B
TO TERMINATION PCB
RIBBON C
TO TERMINATION PCB
RIBBON D
TO TERMINATION PCB
PRIINTER PORT
NETWORK CARD
KEY SWITCH
REMOVE LINKS
TO PROGRAM
EXTERNAL FLASH
PRINTER
CONTROL
PROCESSOR
COMMS
CONTROLLER
BUZZER
KEYSWITCH
MAIN
CIE
PROCESSOR
10-0049
PSU CONTROL ISP
DO NOT CONNECT
CIE PCB
POWER
TEST
DISABLED
FAULT
FIRE
10-0050
LED PCB
LCD
LCD BACKLIGHT CONNECTION
LCD RIBBON
LED RIBBON
NETWORK I/F

Table of Contents

Other manuals for Fike Quadnet

Related product manuals