EasyManua.ls Logo

Franke F3D3P - Page 21

Franke F3D3P
115 pages
Print Icon
To Next Page IconTo Next Page
To Next Page IconTo Next Page
To Previous Page IconTo Previous Page
To Previous Page IconTo Previous Page
Loading...
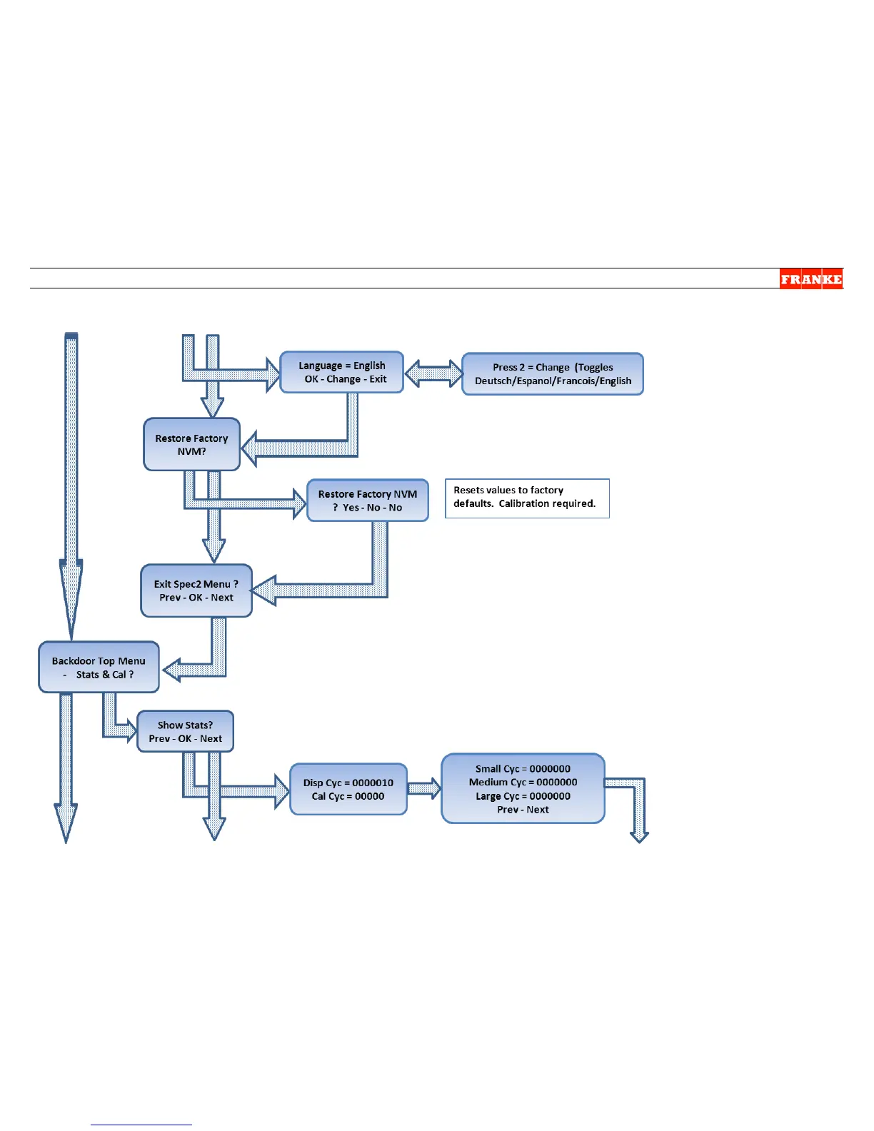
F3D3 Series Service Manual Display Menu for H46N Firmware/ 1.11.4
Questions? Call Franke Technical Support Group For Your Area. Copyright 2012 Franke, Inc. All rights reserved.
For Models with Firmware F3D3 Main Version: H46N ONLY
(From page 5)
(Go to Page 7)
Page 6

Table of Contents

Other manuals for Franke F3D3P

Related product manuals