EasyManua.ls Logo

Ge Est QS4 - Page 97

Ge Est QS4
138 pages
Print Icon
To Next Page IconTo Next Page
To Next Page IconTo Next Page
To Previous Page IconTo Previous Page
To Previous Page IconTo Previous Page
Loading...
Standard applications
QS4 Technical Reference Manual 5.3
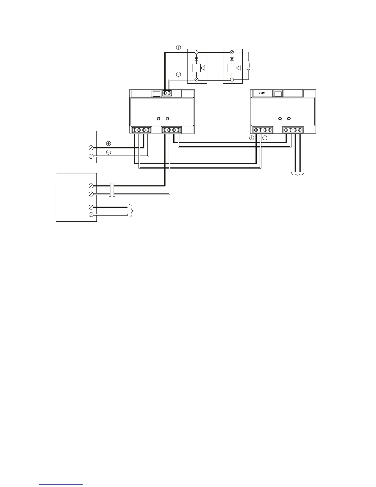
SIGA–CC1
10 9
12435687
SIGA–RM1
12435687
AUX(n)
COM
LOOP B+
LOOP B–
LOOP A+
LOOP A–
TO DATA IN TERMINALS
ON NEXT DEVICE
TO DATA OUT TERMINALS
ON LAST DEVICE (CLASS A ONLY)
SLIC
PS6
UL/ULC LISTED
47 K EOLR
Note: The plus and minus symbols indicate signal polarity when the NAC circuit is turned on.
Typical NAC riser wiring
Technical Manuals Online! - http://www.tech-man.com

Table of Contents