EasyManua.ls Logo

Generac Power Systems VT-8 8mt - Engine

Generac Power Systems VT-8 8mt
79 pages
Print Icon
To Next Page IconTo Next Page
To Next Page IconTo Next Page
To Previous Page IconTo Previous Page
To Previous Page IconTo Previous Page
Loading...
VT-8 8mt 4x1000W METAL HALIDE
75
TL131-01-31-00
21-08-2017
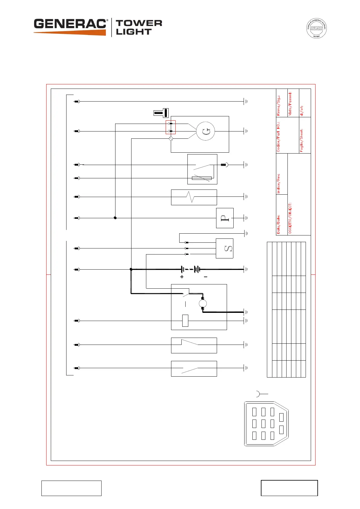
MITSUBISHI ENGINE
MECC ALTE STATOR
22.4 MOTORE ENGINE
START
MOTOR
Battery
engine temp.
preheat
Low oil press. switch
fuel
Pump
8
XM
5
XM
11
XM
2
XM
10
XM
1
XM
4
XM
9
10
-
50
30
S
19
11
7
XM
6
XM
T
W
XM - ENGINE/PANEL harness connector
pin number wire number signal description
1
2
3
4
5
pin number wire number signal description
7
8
9
10
30
19
15
11
10
DC +
GLOW PLUG
DC+ keyswitch
BATT.chgr
LOW OIL PRESS
6 W FUEL LEVEL switch
11
FUEL LEVEL GAUGE
HIGH COOLANT TEMP.
FUEL SOLENOID
GND
T
9
S
DC-
T
G/Y
gnd
pull
-
3_5
9
30
10
S
WT
19
11 15
-
2 1
3
4
5
8
7
6
910
11
XM
9
XM
50
3
XM
15
ENGINE
54
000
ENGINE HARNESS
11 POLES CONECTOR
(female terminals)
REAR VIEW
(vista inserimento cavi)
crank50
07.06.2017
--
F.Z.
WT
Fuel level
sender
Fuel level
switch
ENGINE
ALTERNATOR
11
15
fuel
SOLENOID
blue
white
red
hold
VT8 - 4x1000W JM M
STF-000218

Table of Contents

Related product manuals