EasyManua.ls Logo

Hallowell Acadia 024 - Figure 4 - Control Operation Flow Chart

Default Icon
63 pages
Print Icon
To Next Page IconTo Next Page
To Next Page IconTo Next Page
To Previous Page IconTo Previous Page
To Previous Page IconTo Previous Page
Loading...
APPENDIX A - SETTINGS
40
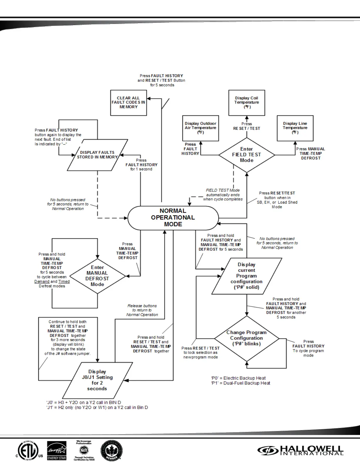
up and P1 is for duel fuel back up. To change the program, continue to hold the buttons for 5 more seconds. The display will start
blinking. The program can be changed by pressing either the Manual Defrost button or the Fault History button. When the program
mode that is needed is flashing on the display, lock it in by pressing the Reset button until the program stops blinking on the display.
Figure 4 Control Operation Flow Chart

Table of Contents

Related product manuals