EasyManua.ls Logo

HANGCHA A Series - Electric System; Principles of Electrical System

HANGCHA A Series
119 pages
Print Icon
To Next Page IconTo Next Page
To Next Page IconTo Next Page
To Previous Page IconTo Previous Page
To Previous Page IconTo Previous Page
Loading...
93
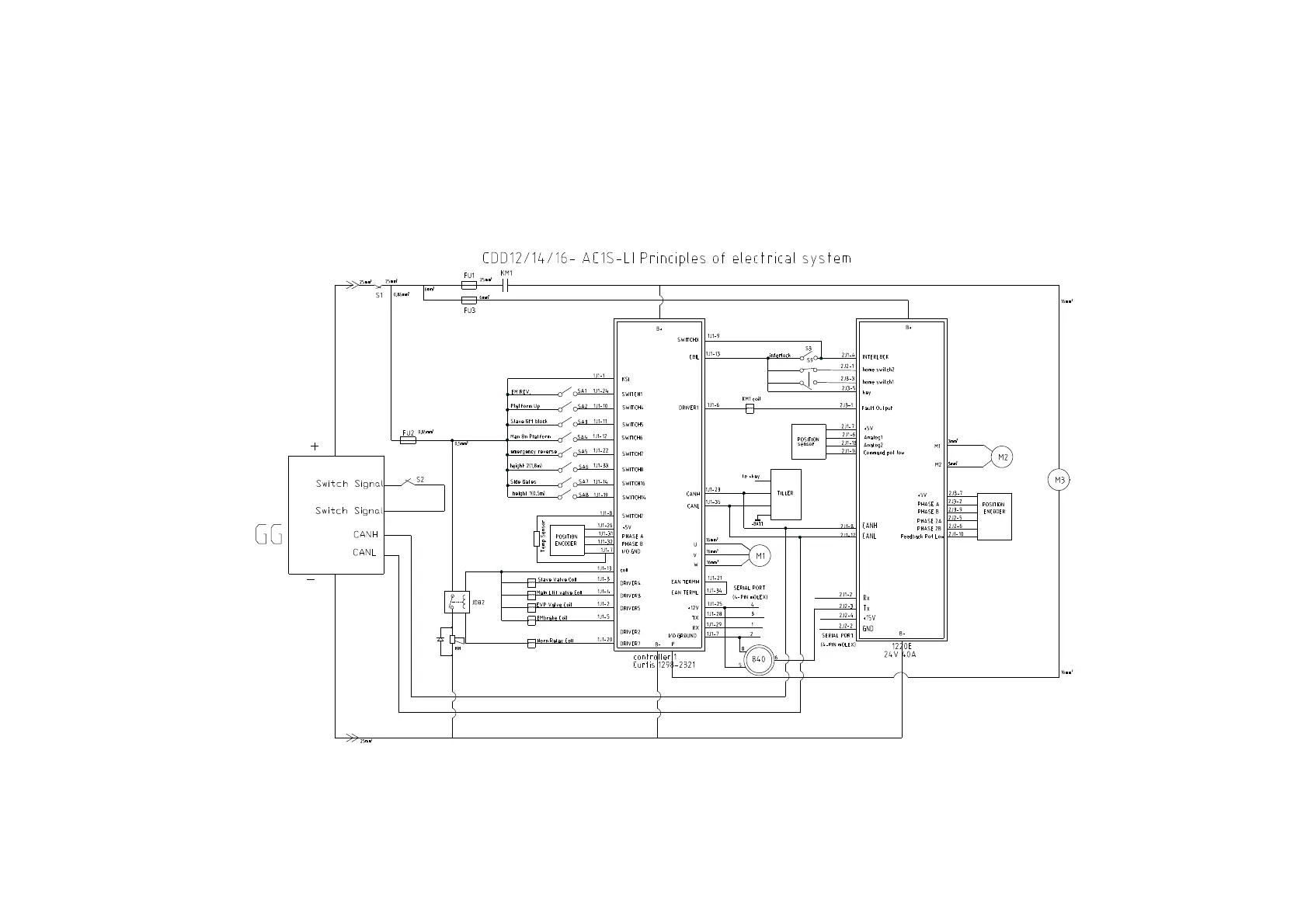
3 Electric system
Electric system of this truck is double wire system, all circuits do not ground. Working voltage is DC24V.
3.1 Principles of electrical system
CDD12/14/16-AC1S-L and CDD12/14/16-AC1S-LI

Table of Contents

Related product manuals