EasyManua.ls Logo

HBM MP55 - Page 28

HBM MP55
70 pages
Print Icon
To Next Page IconTo Next Page
To Next Page IconTo Next Page
To Previous Page IconTo Previous Page
To Previous Page IconTo Previous Page
Loading...
0.0000
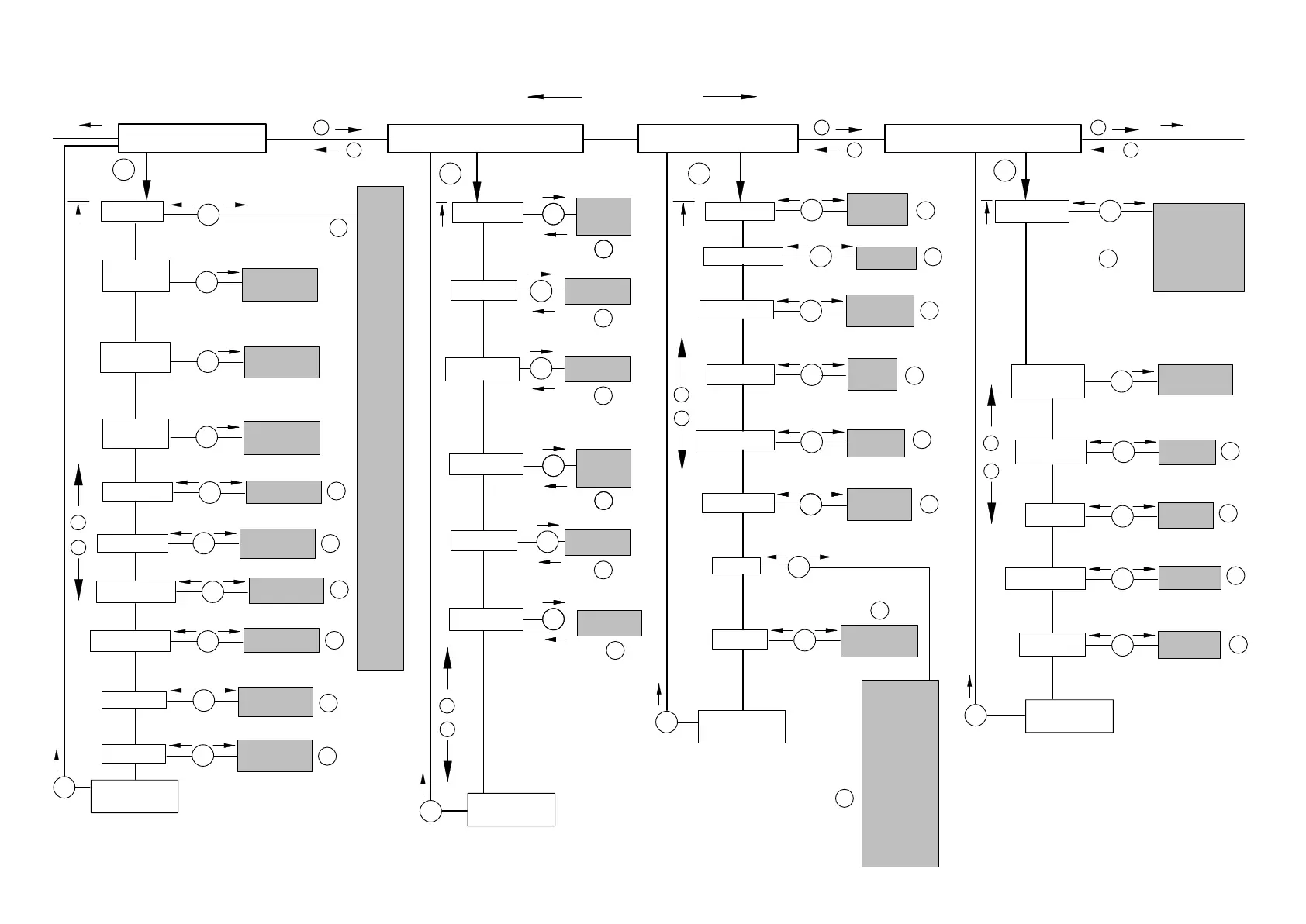
TRANSDUCER
BrdgeTyp
FullBrdg
Excitatn
5.0V
InputRng
3mV/V
ZeromV/V
Zero kN
1)
Nom.mV/V
CONDITIONING
>0< kN
1)
>0<set ?
0.00
2.0000
NVal kN
1)
Shunt
ShuntPol
10.00
Off
On
SET
+/-
ANALOG OUTPUT
SourceUa
LimVal.1
Preset with DIP switches
S1 and S12
Preset with DIP switches
S2 and S11
Preset with DIP switches
S1 and S11
+Unbala
-Unbala
+/-
+/-
+/-
0.00
>0<save
>T< kN
1)
>T<set?
>T<save
filtre
FiltChar
save
volatil
0.00
save
volatil
0.05 Hz
0.1 Hz
0.2 Hz
0.5 Hz
1 Hz
2 Hz
5 Hz
10 Hz
20 Hz
50 Hz
100 Hz
200 Hz
500 Hz
Bessel
Butterw
+/-
+/-
+/-
+/-
+/-
+/-
GrosValu
NetValue
StoreMax
StoreMin
Store PP
CAN
+/-
Mode Ua
10V
Zero V
EndV V
SET
back
MAINGRP
Zero kN
1)
EndV kN
1)
+/-
+/-
back
MAINGRP
+
-
+
-
+
-
+
-
back
MAINGRP
SET
+
-
SET
+
-
no
yes
+/-
0.00
+/-
0.00
+/-
10.00
+/-
10.00
+/-
no
yes
+/-
Preset with DIP switches
S11 and S5
SET
SET
SET
Display
Unit
kg
T
kT
TON
lb
oz
N
kN
Bar
mBar
Pa
Pas
hPas
kPas
psi
µm
mm
cm
m
inch
Nm
kNm
FTLB
INLB
µm/m
M/S
M/SS
p/0
p/00
ppm
S
MP
MN
g
+/-
SET
Groups
fixed
w.switches
fixed
w.switches
fixed
w.switches
SET
fixed
w.switches
1)
Depending on the unit chosen
SET
SET
SET
SET
SET
SET
SET
SET
SET
SETSET
SET
TRANSD.-CALIBRAT
SET
SET
SET
SET
SET
SET
SET
SET
SET
SET
SET
P1Meas.?
nein
ja
+/-
SET
no
yes
+/-
SET
P1 mV/V
P1 kN
1)
P2Meas.?
nein
ja
+/-
SET
no
yes
+/-
SET
P2 mV/V
SET
P2 kN
1)
SETSET
SET
back
MAINGRP
+
-
SET
0.0000
+/-
SET
0.0000
+/-
0.0000
+/-
0.0000
+/-
A0563-5.6 en HBM
27
Artisan Technology Group - Quality Instrumentation ... Guaranteed | (888) 88-SOURCE | www.artisantg.com

Related product manuals