EasyManua.ls Logo

HBM MP55 - Page 29

HBM MP55
70 pages
Print Icon
To Next Page IconTo Next Page
To Next Page IconTo Next Page
To Previous Page IconTo Previous Page
To Previous Page IconTo Previous Page
Loading...
0.00
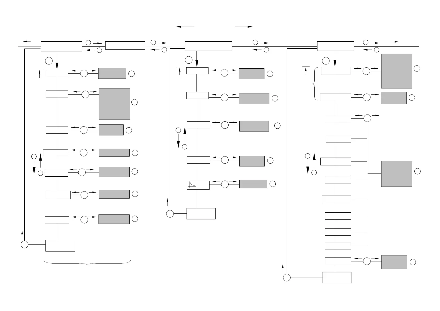
LIMIT VAL.1
Operatn.
Source
SwtchDir
Value kN
1)
Hyst kN
1)
On Del ms
PEAK STORE
InputMin
InputMax
0.00
0000.0
Off Delms
0000.0
SET
+/-
IN/OUT
Output1
CAN-Bus
back
MAINGRP
+/-
+/-
+/-
GrosValu
NetValue
SET
back
MAINGRP
+/-
+/-
LimVal1
LimVal2
LimVal3
LimVal4
Motion
Error
inactiv
+/-
ModeOut1
Tare
SET
back
MAINGRP
On
Off
+/-
GrosValu
NetValue
Store-
Max
StoreMin
Store PP
+/-
Higher
Lower
+/-
The same applies to limit values 2 to 4
GrosValu
NetValue
0.00000
PkMomMax
PkHldMax
Zeroing
InpFunc
Act. On
Act.Off
+/-
Input 1
Input 2
Input 3
Input 4
NoInput
+/-
free
locked
+
-
+
-
SET
SET
SET
SET
SET
SET
SET
+
-
+
-
SET
SET
SET
+
-
+/-
SET
SET
SET
SET
+
-
kN/s
+
-
LIMIT VAL.2...4
SET
SET
SET
Analogue output
+/-
PkMomMin
PkHldMin
Groups
ClearPkV
+/-
No
Yes
SET
ParaCo1
ParaCo2
1)
Depending on the unit chosen
Operatn.
On
Off
+/-
SET
As
appropriate
for 1...4
28
A0563-5.6 en HBM
Artisan Technology Group - Quality Instrumentation ... Guaranteed | (888) 88-SOURCE | www.artisantg.com

Related product manuals